1. Introducción
El diseño de redes seguras es una de las competencias fundamentales para cualquier profesional de la ciberseguridad. Antes de proteger sistemas o detectar ataques, es necesario construir infraestructuras que reduzcan al máximo la superficie de exposición y que incorporen mecanismos de defensa desde su propio diseño.
En este tutorial aprenderemos a diseñar, implementar y analizar arquitecturas de red seguras utilizando GNS3, una herramienta de virtualización de redes ampliamente utilizada tanto en entornos profesionales como académicos.
A lo largo de los diferentes apartados se construirán laboratorios que permitirán experimentar con:
-
Segmentación de red.
-
Firewalls.
-
Control de acceso.
-
Análisis de tráfico.
-
Simulación de ataques.
Todo ello en un entorno controlado donde es posible probar configuraciones, cometer errores y aprender sin riesgo para sistemas reales.
1.1 Objetivos
El objetivo principal de este tutorial es proporcionar los conocimientos necesarios para diseñar y desplegar redes seguras en un entorno de laboratorio virtualizado.
Los objetivos específicos son los siguientes:
-
Comprender los principios básicos del diseño de redes seguras.
-
Aprender a utilizar GNS3 como plataforma de simulación de infraestructuras de red.
-
Diseñar arquitecturas de red que incorporen segmentación y control de accesos.
-
Implementar mecanismos de seguridad como firewalls, DMZ y reglas de filtrado.
-
Analizar el tráfico de red para detectar comportamientos sospechosos.
-
Experimentar con escenarios de ataque y defensa en un entorno controlado.
Al finalizar el tutorial el alumno será capaz de construir laboratorios de ciberseguridad realistas que reproduzcan arquitecturas similares a las utilizadas en entornos empresariales.
1.2 Requisitos
Para poder seguir este tutorial y construir los laboratorios con éxito, es necesario cumplir con los siguientes requisitos:
-
Conocimientos técnicos: Comprensión básica de redes, modelo OSI, enrutamiento estático y dinámico, y subnetting IPv4.
-
Requisitos de hardware: GNS3, al emular sistemas operativos reales, requiere recursos significativos. Se recomienda disponer de un equipo con un mínimo de 8 GB de memoria RAM y un procesador moderno con soporte habilitado en la BIOS para virtualización por hardware (Intel VT-x o AMD-V).
1.3 Diseño de redes seguras
El diseño de redes seguras consiste en planificar y estructurar una infraestructura de red para reducir al máximo los riesgos de seguridad.
Más allá de la simple instalación de dispositivos defensivos, este enfoque implica concebir una arquitectura resiliente desde su origen lo que se conoce como seguridad desde el diseño o Security by Design.
Para lograrlo, esta disciplina se apoya en los siguientes principios fundamentales:
-
Segmentación de red: Consiste en dividir la red en diferentes zonas o subredes aisladas. Esto evita el movimiento lateral, impidiendo que un atacante pueda desplazarse libremente por toda la infraestructura si logra comprometer un equipo.
-
Principio de mínimo privilegio (PoLP): Garantiza que cada sistema, aplicación o usuario disponga únicamente de los permisos de acceso estrictamente necesarios para desempeñar sus funciones legítimas.
-
Defensa en profundidad: Parte de la premisa de que la seguridad no debe depender de una única barrera. Implica desplegar múltiples capas de protección superpuestas (como firewalls, sistemas de detección de intrusiones, control de acceso y cifrado), de modo que si una falla, las demás sigan protegiendo el sistema.
-
Reducción de la superficie de ataque: Se basa en limitar al máximo los puntos vulnerables de la red. Cuantos menos servicios, puertos o aplicaciones estén expuestos, menor será la probabilidad de sufrir una brecha de seguridad.
Principales componentes de una red segura
Para materializar estos principios, el diseño de una red segura integra habitualmente los siguientes componentes estructurales y defensivos:
-
Redes internas (LAN) segmentadas para proteger los activos críticos de la organización.
-
Redes perimetrales y Zonas Desmilitarizadas (DMZ), diseñadas para aislar los servicios expuestos al exterior (como servidores web o de correo) del resto de la red interna.
-
Sistemas de filtrado de tráfico, como firewalls de próxima generación (NGFW) o proxies.
-
Sistemas de monitorización continua, que permiten detectar anomalías y responder a incidentes en tiempo real.
1.4 Importancia del laboratorio en ciberseguridad
La ciberseguridad es una disciplina eminentemente práctica. Muchos conceptos solo se comprenden completamente cuando se experimenta con ellos en entornos reales o simulados.
Un laboratorio de ciberseguridad permite probar configuraciones, simular ataques, analizar tráfico y estudiar vulnerabilidades sin comprometer sistemas de producción reales. Además, permite reproducir situaciones peligrosas o complejas, como:
-
Ataques de escaneo de red.
-
Explotación de servicios vulnerables.
-
Ataques de denegación de servicio.
-
Movimientos laterales dentro de una red.
Por ello, en la formación técnica es habitual trabajar con infraestructuras virtualizadas.
1.5 Qué es GNS3
GNS3 (Graphical Network Simulator 3) es una plataforma de emulación y orquestación de redes que permite crear laboratorios complejos utilizando dispositivos virtuales reales.
Emulación vs. simulación
A diferencia de otros programas orientados a la enseñanza básica, es vital entender la diferencia técnica de GNS3:
-
Simulación: Se imita el comportamiento de un dispositivo. Los comandos y respuestas están preprogramados en el software, como ocurre en Packet Tracer.
-
Emulación: El software ejecuta el sistema operativo real del dispositivo de red (como Cisco IOS, pfSense o FortiOS) dentro de un entorno virtual que reproduce el comportamiento del hardware original. De este modo, el sistema operativo funciona igual que lo haría en un equipo físico. Esto permite utilizar todos los comandos, configuraciones y funcionalidades reales del dispositivo, e incluso reproducir comportamientos o errores propios del sistema.
Imágenes
Al actuar como una plataforma de orquestación, GNS3 no incluye por defecto los sistemas operativos de los dispositivos de red.
Por motivos de licencias y derechos de autor, el programa no distribuye las imágenes de routers, firewalls u otros equipos. Por ello, el usuario debe proporcionar e importar las imágenes de los dispositivos que desea emular, ya sea utilizando sistemas libres como distribuciones de Linux o aportando imágenes obtenidas legalmente, como las de routers Cisco.
Arquitectura del software
GNS3 se divide en dos componentes principales que trabajan de forma conjunta:
-
Cliente (GUI): Es la interfaz gráfica de escritorio que se instala en el ordenador del usuario. Desde aquí se diseña la topología de red arrastrando dispositivos.
-
Servidor: Es el motor de virtualización que ejecuta los dispositivos y consume los recursos de RAM/CPU. El servidor puede ser:
-
Local: Se ejecuta en el mismo ordenador que el cliente.
-
Una máquina virtual local (GNS3 VM): Es la VM oficial de GNS3 para ejecutar el servidor.
-
Remoto: Se ejecuta en un servidor externo.
-
Aunque GNS3 puede ejecutarse directamente en el sistema local, la práctica recomendada es utilizar la GNS3 VM. De esta forma se obtiene un mejor rendimiento y se evitan posibles conflictos con el sistema operativo anfitrión.
1.6 Comparativa con otras herramientas
Existen varias herramientas que permiten crear laboratorios virtuales. Cada una tiene características y públicos diferentes:
EVE-NG
EVE-NG (Emulated Virtual Environment Next Generation) es una plataforma de emulación de redes de grado profesional muy potente. Su principal diferencia con GNS3 radica en su arquitectura clientless donde todo se gestiona directamente desde un navegador web, sin necesidad de instalar un programa cliente (GUI) en el ordenador.
Packet Tracer
Packet Tracer es una herramienta de simulación desarrollada por Cisco y orientada principalmente a la enseñanza de redes. Es excelente para iniciarse, pero presenta limitaciones importantes ya que sólo simula dispositivos Cisco, no ejecuta sistemas operativos reales y los comandos disponibles están restringidos, lo que limita enormemente las pruebas avanzadas de ciberseguridad.
VirtualBox y VMware
VirtualBox y VMware son hipervisores puros que permiten ejecutar máquinas virtuales completas pero no están diseñados para cablear y orquestar topologías de red complejas de forma visual. Por este motivo, su uso ideal es combinarlos como motores de apoyo para plataformas como GNS3 o EVE-NG.
2. Instalación de GNS3
La correcta instalación de GNS3 es el cimiento sobre el que construiremos todos nuestros laboratorios de ciberseguridad. Dado que GNS3 es una herramienta en constante evolución, en esta sección nos apoyaremos en la documentación oficial para garantizar que sigues los pasos más actualizados.
A continuación, se muestra qué recursos debes consultar y qué aspectos clave debes tener en cuenta en cada paso.
2.1 Introducción a GNS3
Antes de descargar nada, es importante familiarizarse con los requisitos del sistema y la arquitectura del software que vimos en el capítulo anterior. La guía oficial de introducción te dará una visión general de lo que estás a punto de instalar.
Lectura recomendada:
2.2 Instalación del cliente (GUI)
El primer componente que debes instalar es la interfaz gráfica (GNS3-all-in-one). Durante este proceso, el instalador te sugerirá añadir herramientas complementarias como Wireshark (esencial para nuestros laboratorios de análisis de tráfico) o Npcap/WinPCAP. Asegúrate de aceptar estas dependencias.
Elige la guía correspondiente a tu sistema operativo.
Guías oficiales:
2.3 Descarga e importación de la GNS3 VM
Como aprendimos en la introducción, para emular infraestructuras complejas y seguras de forma estable, utilizaremos la GNS3 VM. Esta máquina virtual actuará como el motor de nuestro laboratorio, ejecutando los firewalls y routers pesados.
Guía oficial:
|
Es muy importante descargar la versión de la GNS3 VM que coincida exactamente con la versión del cliente GUI que has instalado. De lo contrario, podrías experimentar problemas de compatibilidad. |
2.4 Configuración inicial y conexión con la GNS3 VM
Una vez que tienes el Cliente (GUI) instalado y la Máquina Virtual (GNS3 VM) importada en tu hipervisor, debes conectarlos para que trabajen juntos.
Al abrir GNS3 por primera vez, saltará un asistente de configuración.
También puedes acceder a este asistente en cualquier momento desde el menú superior del cliente GUI: Help > Setup Wizard.
Guía oficial:
|
Asegúrate de configurar el asistente indicando que deseas ejecutar los laboratorios en la máquina virtual (Run appliances in a virtual machine). Si el proceso es exitoso, verás en el la sección Server Summary del panel lateral derecho de GNS3 que el indicador de la GNS3 VM se pone en color verde. |
2.5 Verificación del entorno con GNS3 Doctor
Una vez finalizada la instalación se recomienda verificar que el entorno se ha configurado correctamente y que no existe ningún problema en el sistema anfitrión.
Para facilitar este proceso, GNS3 incluye una herramienta de diagnóstico integrada llamada GNS3 Doctor.
GNS3 Doctor es una utilidad de comprobación del sistema que realiza un escaneo rápido de los requisitos técnicos, permisos y dependencias necesarias para que GNS3 funcione de manera óptima y sin errores.
Puedes ejecutar esta herramienta en cualquier momento desde el menú superior del cliente GUI: Help > GNS3 Doctor.
Si todas las verificaciones son correctas, verás un mensaje de éxito similar a este:
Starting checks...
Check if processor is 64 bit...
OK
Checking if AVG software is not installed...
OK
Checking for stable GNS3 version...
OK
Check if dynamips has the correct permission...
OK
Checking if experimental features are not enabled...
OK
Checking for amount of free virtual memory...
OK
Check if gns3 is not installed twice...
OK
Checking if the local server is enabled...
OK
Check if the RPF service is running (required to use Ethernet NIOs)...
OK
Check if ubridge has the correct permission...
OK
Checking if vmrun is installed...
OK
3. Primeros pasos con GNS3
Con la arquitectura base ya instalada (Cliente y GNS3 VM), ha llegado el momento de empezar a diseñar. En esta sección aprenderás a moverte por la interfaz, a añadir tus primeros dispositivos y, lo más importante para nuestros futuros laboratorios de ciberseguridad, a dar salida a Internet a tu red virtual.
A continuación, se muestran las prácticas iniciales utilizando la documentación oficial como referencia.
3.1 Práctica: Primera topología básica
Antes de emular sistemas operativos pesados, es recomendable familiarizarse con la interfaz de GNS3. En esta primera práctica aprenderás las mecánicas básicas: arrastrar dispositivos al área de trabajo, conectarlos con cables virtuales, encenderlos y abrir una consola de comandos.
Para ello, utilizaremos los dispositivos integrados más ligeros: un switch básico y un par de VPCs (Virtual PC Simulator), que son ordenadores muy básicos que apenas consumen memoria RAM y permiten realizar pruebas de conectividad con el comando ping.
En este laboratorio tendrás que crear una red de área local (LAN) simple, asignar direcciones IP a dos VPCs y comprobar que hay comunicación entre ellos mediante el comando ping.
Guía oficial:
3.2 Práctica: Primera topología con dispositivos Cisco
Aquí es donde GNS3 despliega todo su potencial. Como mencionamos en la introducción, el programa necesita imágenes (appliances) para emular dispositivos reales. En este paso, importaremos el sistema operativo de un router Cisco (Cisco IOS) para poder configurarlo exactamente igual que si tuviéramos el hardware físico frente a nosotros.
|
En este laboratorio se utilizará una imagen de un router Cisco 3725, pero puedes elegir cualquier otro modelo compatible con GNS3. Debido a restricciones de licencia, las imágenes de sistemas operativos de red como Cisco IOS deben obtenerse a través de fuentes oficiales o mediante licencias educativas. |
Guía oficial:
Para importar el router Cisco en GNS3 tendrá que crear una nueva plantilla y el asistente le guiará paso a paso. En un momento del proceso nos preguntará en qué servidor queremos ejecutar esta plantilla:
-
En el servidor local (tu ordenador).
-
En la GNS3 VM (máquina virtual)
En la siguiente imagen se muestra un ejemplo donde los routers R1 y R2 se están ejecutando en el servidor local, y los routers R3 y R4 se ejecutan en la GNS3 VM.
3.3 Práctica: Conexión a Internet con el nodo Cloud
En los laboratorios de ciberseguridad es habitual necesitar que nuestras máquinas virtuales tengan acceso a Internet para descargar paquetes, actualizarse o simular conexiones externas.
Existen dos formas principales de lograr esto: el nodo Cloud y el nodo NAT.
El nodo Cloud actúa como un puente transparente hacia la tarjeta de red física de tu ordenador. Úsalo si necesitas que los dispositivos de tu laboratorio reciban una IP de tu router doméstico/empresarial real y sean accesibles desde tu red física.
|
Limitaciones con conexiones Wi-Fi Para utilizar el nodo Cloud tendrás que utilizar una conexión física cableada Ethernet. |
Guía oficial:
3.4 Práctica: Conexión a Internet con el nodo NAT
Si tu único objetivo es que los equipos virtuales tengan salida a Internet de forma segura y aislada, sin exponerlos a tu red local física, la opción más rápida y recomendada es usar el nodo NAT.
El nodo NAT funciona como un pequeño router virtual que proporciona direcciones IP automáticas mediante DHCP y enmascara el tráfico para que salga a Internet a través de tu PC.
Guía oficial:
4. Integración de máquinas virtuales externas en GNS3
4.1 Conectar una máquina virtual externa usando la GNS3 VM
En este laboratorio vamos a interconectar una máquina virtual alojada localmente en tu ordenador en VMware, con una topología de red que se está ejecutando dentro de la máquina virtual de GNS3 (GNS3 VM). Lograremos conectividad total entre un PC virtual (VPC), una máquina virtual Ubuntu en VMWare y daremos salida a Internet a través de un nodo NAT.
En uno de los paneles de la derecha de la interfaz de GNS3 de la imagen anterior, puede encontrar la sección Server Summary que muestra el estado del servidor local y del servidor GNS3 VM.
En esta sección, se puede verificar que en la máquina virtual de GNS3 VM se están ejecutando los siguientes dispositivos virtuales:
-
Un nodo NAT.
-
Un VPC (Virtual PC Simulator).
-
Un switch genérico de capa 2.
Mientras que en la máquina local se está ejecutando:
-
Una máquina virtual Ubuntu descargada de OSBoxes y ejecutada en VMware.
4.1.1 Descargar una VM preconfigurada de OSBoxes
Para este laboratorio necesitaremos un sistema operativo real que actúe como cliente en nuestra topología. En lugar de instalar un sistema desde cero (descargar la ISO, asignar discos, ejecutar el asistente de instalación…), utilizaremos OSBoxes.
Esta plataforma ofrece discos duros virtuales con sistemas operativos Linux preinstalados y listos para ejecutarse, lo que agilizará enormemente la preparación del laboratorio.
Enlace oficial:
Instrucciones:
-
Selecciona el sistema operativo: Accede al enlace web y busca la distribución Ubuntu que será la recomendada para esta práctica por su facilidad de uso.
-
Elige el hipervisor correcto: Asegúrate de descargar la imagen correspondiente a la pestaña VMware, ya que es el hipervisor que utilizaremos para enlazar la máquina con GNS3.
-
Descarga y descomprime: El archivo se descargará comprimido, generalmente en formato
.7z. Utiliza un programa como 7-Zip para extraer su contenido en una carpeta de tu disco duro. Al hacerlo, obtendrás los archivos listos para abrir directamente desde VMware Workstation o Player.
|
Credenciales por defecto Las máquinas virtuales de OSBoxes vienen con un usuario preconfigurado por defecto. Para poder iniciar sesión en tu Ubuntu utiliza: usuario: contraseña: |
4.1.2 Preparación del entorno host en Linux
Este paso sólo será necesario si tu sistema operativo físico es Linux. Si estás utilizando Windows o macOS, puedes saltar directamente al Paso 2.
GNS3 necesita permisos especiales de red en tu sistema operativo físico para poder crear los “cables virtuales” (túneles uBridge) que conectan VMware con GNS3.
Abre una terminal en tu sistema físico y ejecuta lo siguiente antes de abrir GNS3:
1. Instalación de uBridge:
sudo apt update
sudo apt install ubridge
2. Configuración de uBridge:
Después de instalarlo, tiene que otorgar los permisos de ejecución y red para que GNS3 pueda usarlo sin ser root.
sudo groupadd ubridge
sudo usermod -aG ubridge $USER
sudo setcap cap_net_admin,cap_net_raw=ep /usr/local/bin/ubridge
Para que se aplique el cambio de grupo, puede cerrar la sesión actual y volver a entrar o ejecutar el siguiente comando para actualizar los grupos sin necesidad de cerrar sesión:
newgrp ubridge
Una vez hecho esto, el programa GNS3 podrá crear las conexiones virtuales necesarias para conectar la máquina virtual de VMware con la GNS3 VM sin necesidad de ejecutar GNS3 como administrador.
|
Ejecute la utilidad de diagnóstico integrada de GNS3, GNS3 Doctor, para verificar que uBridge tiene los permisos correctos. Puedes acceder a esta herramienta desde el menú superior del cliente GUI: Help > GNS3 Doctor. Si todo está bien, verás un mensaje de éxito en la sección diciendo: Check if ubridge has the correct permission. OK. |
4.1.3 Configuración del servidor en GNS3 (Host Binding)
Este paso es fundamental para que el servidor local de GNS3 y la máquina virtual de VMware puedan verse. Por defecto, GNS3 escucha en la dirección 127.0.0.1 (localhost), una red interna a la que las máquinas virtuales externas no tienen acceso. Debemos cambiar esto.
-
Abre GNS3 y ve a Edit > Preferences > Server.
-
En la pestaña Main server, busca el campo Host binding.

-
Aquí tendrás que desplegar la lista y cambiar la dirección
127.0.0.1por la dirección IP de tu ordenador físico que pertenece a la misma red que la GNS3 VM.
Para identificar cuál es la IP correcta, tienes que acceder a la consola de la máquina virtual de GNS3 VM y ejecutar el comando ip a.
En nuestro caso, la IP de la interfaz que conecta nuestro ordenador físico con la GNS3 VM está en la interfaz eth1 y es del tipo 172.16.232.X.

Una vez que has identificado la IP de tu GNS3 VM, selecciona en el campo Host binding la IP de tu ordenador que esté en esa misma red. Por ejemplo, en nuestro caso hemos seleccionado la IP 172.16.232.1.

-
Haz clic en Apply. El servidor local se reiniciará. No cierres la ventana de preferencias todavía.
4.1.4 Integración de VMware en GNS3
Para que GNS3 pueda controlar la máquina de VMware sin errores, debemos configurar cómo gestiona las redes virtuales y la tarjeta de red de la propia máquina.
1. Configuración avanzada de VMware:
-
En la misma ventana de Preferencias, selecciona en el menú izquierdo la opción de VMware.
-
Selecciona la pestaña Advanced local settings.
-
Asegúrate de que el rango de Managed VMnet interfaces cubra la red que creaste en el Paso 1. Por ejemplo, de
vmnet2avmnet100. -
Verifica que la casilla “Block network traffic originating from the host OS” esté marcada.
-
Haga clic en el botón Reset para que VMware vuelva a crear las interfaces virtuales de red (
vmnet) dentro del rango que has definido. Le pedirá permisos de administrador para crear estas interfaces, acepta la solicitud. -
Haga clic en el botón Configure para que GNS3 configure automáticamente las interfaces de VMware y les asigne permisos. Le pedirá permisos de administrador, acepta la solicitud.
-
Haz clic en Apply.

2. Configuración de la plantilla de Ubuntu:
-
En el menú izquierdo de Preferencias, despliega VMware y haz clic en VMware VMs.
-
Si no aparece la máquina virtual que quiere usar, haga click en el botón New y siga los pasos del asistente para importarla. Asegúrate de seleccionar la máquina virtual correcta y asignarle un nombre descriptivo.
-
Una vez importada, selecciónala y haz clic en el botón Edit.
-
Ve a la pestaña Network.
-
Configura que el número de adaptadores sea el mismo que el número de interfaces de red que tiene tu máquina virtual en VMware. Por ejemplo, si tu máquina virtual tiene una sola tarjeta de red, pon 1 en el campo Adapters.
-
En el campo Type dejaremos el valor
e1000, que suele ser el más compatible. -
Asegúrate de que la casilla “Allow GNS3 to override non custom VMware adapter” esté marcada. Esto permite a GNS3 tomar el control del cable virtual.
-
Haz clic en OK en ambas ventanas para guardar todo.

4.1.5 Creación de la topología de red
-
Arrastra un nodo NAT y un Switch Ethernet al área de trabajo. GNS3 te preguntará dónde ejecutarlos, elige GNS3 VM.
-
Arrastra un nodo VPCS (PC1) y ejecútalo también en la GNS3 VM.
-
Arrastra la máquina virtual que has importado y asegúrate de que se ejecuta en tu servidor Local.
-
Conecta todo con cables: Ubuntu al Switch, VPCS al Switch, y Switch al NAT.
|
Si el cable entre Ubuntu y el Switch te da un error, bórralo y vuélvelo a conectar. A veces es necesario para que uBridge actualice la configuración. |

4.1.6 Configuración de IPs
El nodo NAT de GNS3 tiene una medida de seguridad (anti-spoofing) que bloquea IPs estáticas puestas a mano. Todo debe pedir IP por DHCP.
1. Configurar el VPCS:
-
Abre la consola del PC1 y escribe:
ip dhcp -
Toma nota de la IP que le asigna el NAT.
2. Configurar la máquina Ubuntu:
-
Enciende Ubuntu desde GNS3.
-
Ve a la configuración de red (Network settings) en el entorno gráfico.
-
En la pestaña IPv4, selecciona Automatic (DHCP) en lugar de Manual.
-
Apaga y vuelve a encender el interruptor de la conexión de red en Ubuntu.
-
Abre una terminal en Ubuntu y verifica tu IP con
ip a.
4.1.7 Verificación de conectividad
Realiza estas pruebas en orden desde la terminal de tu Ubuntu:
-
Prueba de conectividad de la red local: Ejecuta
ping <IP_DEL_VPCS>. Si funciona, el túnel entre tu PC físico y la GNS3 VM funciona perfectamente. -
Prueba de conectividad con la puerta de enlace: Ejecuta
ping 192.168.122.1. Si funciona, el NAT te ha aceptado en su red. -
Prueba de conectividad a Internet: Ejecuta
ping www.nasa.gov. Si responde, tienes salida completa y resolución DNS.
4.2. Conectar una máquina virtual externa usando el servidor local de GNS3
En este laboratorio vamos a interconectar una máquina virtual alojada localmente en tu ordenador en VMware, con una topología de red que se está ejecutando directamente en el servidor local de GNS3 sin utilizar la máquina virtual GNS3 VM. Lograremos conectividad total entre un PC virtual (VPC), una máquina virtual Ubuntu en VMware y daremos salida a Internet a través de un nodo NAT.
En uno de los paneles de la derecha de la interfaz de GNS3, puedes encontrar la sección Server Summary. Para esta práctica, todo el entorno se concentrará bajo el indicador de tu máquina física.
En esta sección, se puede verificar que en la máquina local (Local Server) se están ejecutando absolutamente todos los dispositivos virtuales:
-
Un nodo NAT.
-
Un VPC (Virtual PC Simulator).
-
Un switch genérico de capa 2.
-
Una máquina virtual Ubuntu descargada de OSBoxes y ejecutada en VMware.
4.2.3 Descargar una VM preconfigurada de OSBoxes
Para este laboratorio necesitaremos un sistema operativo real que actúe como cliente en nuestra topología. Utilizaremos OSBoxes para evitar instalar el sistema desde cero.
Enlace oficial:
Instrucciones:
-
Selecciona el sistema operativo: Accede al enlace web y busca la distribución Ubuntu (recomendada para esta práctica por su facilidad de uso).
-
Elige el hipervisor correcto: Asegúrate de descargar la imagen correspondiente a la pestaña VMware.
-
Descarga y descomprime: El archivo se descargará comprimido (generalmente en
.7z). Utiliza 7-Zip para extraer su contenido. Obtendrás los archivos listos para abrir directamente desde VMware Workstation o Player.
|
Credenciales por defecto Las máquinas virtuales de OSBoxes vienen con un usuario preconfigurado por defecto. Para poder iniciar sesión en tu Ubuntu utiliza: usuario: |
4.2.4 Integración de VMware en GNS3
Para que GNS3 pueda controlar la máquina de VMware e integrarla en la topología local, debemos configurar cómo gestiona las redes.
1. Configuración avanzada de VMware:
-
En la misma ventana de Preferencias, selecciona en el menú izquierdo la opción de VMware y ve a la pestaña Advanced local settings.
-
Asegúrate de que el rango de Managed VMnet interfaces cubra una cantidad suficiente (por ejemplo, de
vmnet2avmnet100). -
Verifica que la casilla “Block network traffic originating from the host OS” esté marcada.
-
Haz clic en Reset para que VMware vuelva a crear las interfaces y luego en Configure para que GNS3 les asigne permisos (acepta las solicitudes de administrador).
-
Haz clic en Apply.
2. Configuración de la plantilla de Ubuntu:
-
En el menú izquierdo de Preferencias, despliega VMware y haz clic en VMware VMs.
-
Haz clic en el botón New e importa la máquina de Ubuntu que descargaste.
-
Una vez importada, selecciónala, haz clic en Edit y ve a la pestaña Network.
-
Configura Adapters en 1 y deja el Type en
e1000. -
Asegúrate de que la casilla “Allow GNS3 to override non custom VMware adapter” esté marcada. Esto es vital para que GNS3 controle el cable.
-
Haz clic en OK en ambas ventanas para guardar todo.
4.2.5 Creación de la topología de red
Al arrastrar los elementos al área de trabajo, es crucial asegurarse de que todos se ejecutan en tu ordenador físico.
-
Arrastra un nodo NAT y un Switch Ethernet al área de trabajo. Cuando GNS3 te pregunte dónde ejecutarlos, elige tu ordenador local (Local Server).
-
Arrastra un nodo VPCS (PC1) y ejecútalo también en tu servidor Local.
-
Arrastra la máquina virtual Ubuntu importada (que por defecto se ejecutará en local).
-
Conecta todo con cables: Ubuntu al Switch, VPCS al Switch, y Switch al NAT.
|
Si el cable entre Ubuntu y el Switch te da un error, bórralo y vuélvelo a conectar. Si el error persiste, verifica que el servicio de VMware está en ejecución en tu sistema anfitrión. |
4.2.6 Configuración de IPs
El nodo NAT proporciona direcciones IP automáticamente (DHCP) para aislar la topología y dar salida a Internet.
1. Configurar el VPCS:
-
Abre la consola del PC1 y escribe:
ip dhcp -
Toma nota de la IP que le asigna el NAT.
2. Configurar la máquina Ubuntu:
-
Enciende Ubuntu desde GNS3.
-
Ve a la configuración de red gráfica (Network settings).
-
En la pestaña IPv4, asegúrate de que esté seleccionado Automatic (DHCP).
-
Apaga y vuelve a encender el interruptor de red en Ubuntu para refrescar la IP.
-
Abre una terminal y verifica tu IP con el comando
ip a.
4.2.7 Verificación de conectividad
Realiza estas pruebas desde la terminal de tu Ubuntu para confirmar el éxito del laboratorio:
-
Conectividad LAN: Ejecuta
ping <IP_DEL_VPCS>. -
Conectividad al Gateway: Ejecuta
ping 192.168.122.1o la IP que haya actuado como puerta de enlace DHCP. -
Conectividad WAN/Internet: Ejecuta
ping www.nasa.gov. Si hay respuesta, el servidor local de GNS3 está enrutando el tráfico de VMware hacia Internet con éxito.
5. Conceptos de diseño de redes seguras
El diseño de redes seguras consiste en planificar la arquitectura de una infraestructura de red de forma que la seguridad esté integrada desde el principio. Esto implica no solo desplegar dispositivos de protección como firewalls o sistemas de detección de intrusiones, sino también estructurar la red de manera que limite el impacto de un posible incidente de seguridad.
En la actualidad, los ataques informáticos no suelen producirse únicamente desde el exterior. Muchos incidentes comienzan con el compromiso de un equipo interno mediante técnicas como phishing, malware o explotación de vulnerabilidades. Por este motivo, las redes modernas deben diseñarse teniendo en cuenta que en algún momento un sistema puede verse comprometido.
El objetivo del diseño seguro es que, incluso si un atacante logra acceso a un punto de la red, no pueda desplazarse libremente por toda la infraestructura ni acceder a los sistemas críticos.
5.1 Seguridad desde el diseño
Tradicionalmente, muchas organizaciones adoptaban un enfoque reactivo hacia la seguridad. En este modelo, primero se desplegaba la infraestructura de red y posteriormente se añadían mecanismos de protección cuando aparecían problemas o incidentes.
Este enfoque presenta varios inconvenientes. Cuando la seguridad se añade después del despliegue de la red, es frecuente que la arquitectura ya esté demasiado consolidada y resulte complicado introducir cambios estructurales sin afectar al funcionamiento del sistema.
Por esta razón, en la actualidad se promueve el enfoque conocido como seguridad desde el diseño o security by design.
Este enfoque consiste en integrar los mecanismos de seguridad desde la fase de planificación de la infraestructura, de modo que la red esté preparada para resistir incidentes desde su concepción.
Algunos ejemplos de decisiones que forman parte del diseño seguro son:
-
Diseñar la red en segmentos independientes en lugar de utilizar una red plana.
-
Ubicar los servidores expuestos a Internet en zonas aisladas (DMZ).
-
Controlar el tráfico entre redes mediante firewalls o listas de control de acceso (ACL).
-
Limitar los permisos de usuarios y sistemas siguiendo el principio de mínimo privilegio.
Adoptar un enfoque de seguridad desde el diseño permite reducir significativamente los riesgos y facilita la gestión de la infraestructura a largo plazo.
5.2 Superficie de ataque en redes
La superficie de ataque de una red está formada por todos los puntos desde los que un atacante podría intentar comprometer un sistema o servicio.
Cada dispositivo conectado a la red, cada servicio expuesto y cada puerto abierto representan un posible vector de ataque.
Entre los elementos que contribuyen a aumentar la superficie de ataque se encuentran:
-
Servicios de red expuestos innecesariamente.
-
Puertos abiertos sin control.
-
Equipos obsoletos o sin actualizar.
-
Configuraciones incorrectas de dispositivos de red.
-
Accesos remotos sin mecanismos de autenticación fuertes.
Cuanto mayor sea la superficie de ataque de una infraestructura, mayor será la probabilidad de que un atacante encuentre una vulnerabilidad explotable.
Por este motivo, uno de los objetivos fundamentales del diseño de redes seguras es reducir la superficie de ataque al mínimo posible.
Esto se logra aplicando medidas como:
-
Deshabilitar servicios que no sean necesarios.
-
Restringir el acceso a los sistemas críticos.
-
Segmentar la red en múltiples zonas de seguridad.
-
Monitorizar el tráfico de red para detectar comportamientos anómalos.
Reducir la superficie de ataque no elimina completamente el riesgo, pero dificulta enormemente el trabajo de los atacantes.
5.3 Principios de diseño de redes seguras
El diseño de redes seguras se basa en una serie de principios que guían la forma en la que se estructura una infraestructura de red.
5.3.1 Segmentación de red
La segmentación de red consiste en dividir la infraestructura en diferentes zonas o subredes aisladas entre sí.
En una red plana, todos los dispositivos pueden comunicarse directamente entre ellos. Esto facilita enormemente el movimiento lateral de un atacante que haya comprometido uno de los equipos.
La segmentación reduce este riesgo al limitar la comunicación entre diferentes partes de la red. Para que el tráfico pase de una zona a otra debe atravesar dispositivos de control como routers o firewalls.
5.3.2 Defensa en profundidad
El principio de defensa en profundidad establece que la seguridad no debe depender de un único mecanismo de protección.
En su lugar, se deben desplegar múltiples capas de seguridad, de modo que si una de ellas falla, las demás continúen protegiendo el sistema.
En una red empresarial, estas capas pueden incluir:
-
Segmentación mediante VLANs.
-
Firewalls perimetrales.
-
Sistemas de detección de intrusiones.
-
Autenticación fuerte.
-
Monitorización de tráfico.
Este enfoque dificulta que un atacante pueda comprometer completamente la infraestructura.
5.3.3 Principio de mínimo privilegio
El principio de mínimo privilegio (Principle of Least Privilege, PoLP) establece que cada usuario, aplicación o sistema debe disponer únicamente de los permisos estrictamente necesarios para realizar su función.
En el contexto de redes, esto significa que no todas las máquinas deben poder comunicarse con todas las demás.
Por ejemplo:
-
Los equipos de los empleados no deberían acceder directamente a los servidores de bases de datos.
-
Los servidores de una DMZ no deberían iniciar conexiones hacia la red interna.
Aplicar este principio reduce considerablemente el riesgo de movimiento lateral dentro de la red.
5.3.4 Reducción de la superficie de ataque
Otro principio fundamental es limitar al máximo los elementos expuestos al exterior.
Esto implica:
-
Eliminar servicios innecesarios.
-
Cerrar puertos que no se utilicen.
-
Limitar los accesos remotos.
-
Aislar los sistemas críticos.
Cuantos menos servicios estén disponibles, menor será la probabilidad de que aparezcan vulnerabilidades explotables.
|
La “Sombra de IPv6” (Shadowing) Un aspecto crítico a menudo ignorado es el protocolo IPv6. Casi todos los sistemas operativos modernos (Linux, Windows, Android) lo tienen habilitado por defecto. Si tu firewall y tus reglas de red solo se centran en IPv4, el tráfico IPv6 podría estar fluyendo “en la sombra” sin ser inspeccionado, permitiendo a un atacante evadir los controles de seguridad. Como buena práctica de bastionado, si no vas a gestionar IPv6 de forma explícita, se recomienda deshabilitarlo en todos los niveles. |
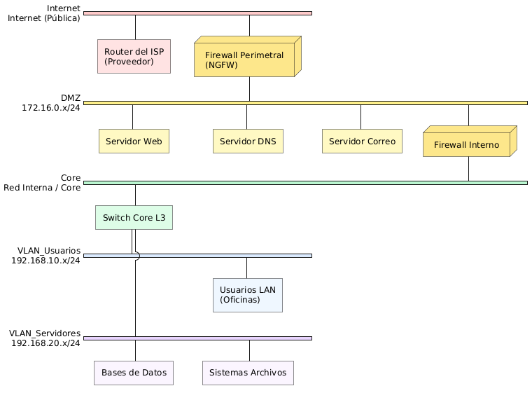
5.4 Arquitectura típica de una red empresarial
Las redes empresariales modernas suelen organizarse en diferentes zonas de seguridad, cada una con un nivel de confianza distinto.
Estas zonas permiten controlar el flujo de tráfico y aplicar políticas de seguridad específicas para cada área de la infraestructura.
Una arquitectura típica suele incluir las siguientes zonas.
5.4.1 Red externa (WAN / Internet)
Esta zona representa todas las redes que están fuera del control de la organización, principalmente Internet.
Desde el punto de vista de seguridad, esta zona se considera completamente hostil.
Por este motivo, el tráfico que proviene de Internet debe pasar obligatoriamente por dispositivos de control como firewalls perimetrales, que se encargan de filtrar las conexiones entrantes.
5.4.2 Zona desmilitarizada (DMZ)
La DMZ (Demilitarized Zone) es una red intermedia situada entre Internet y la red interna.
En esta zona se ubican los servidores que deben ofrecer servicios públicos, como por ejemplo:
-
Servidores web.
-
Servidores de correo.
-
Servidores DNS.
El objetivo de la DMZ es aislar estos sistemas del resto de la red corporativa.
Si un atacante compromete un servidor de la DMZ, no debería poder acceder directamente a los sistemas internos.
5.4.3 Red interna (LAN)
La red interna es la zona de mayor confianza de la organización.
En ella se encuentran:
-
Los equipos de los usuarios.
-
Servidores internos.
-
Sistemas de almacenamiento.
-
Servicios corporativos.
Aun así, la red interna no debería ser completamente plana. Es recomendable segmentarla en múltiples VLANs o subredes para separar distintos departamentos o tipos de sistemas.
5.5 Componentes de seguridad de una red
Para implementar una arquitectura de red segura se utilizan diferentes dispositivos y tecnologías que trabajan conjuntamente.
5.5.1 Routers
Los routers se encargan de interconectar diferentes redes y decidir por dónde deben circular los paquetes de datos.
Además de su función de enrutamiento, muchos routers pueden aplicar políticas de filtrado mediante listas de control de acceso (ACL).
5.5.2 Switches
Los switches permiten interconectar múltiples dispositivos dentro de una red local.
En redes modernas, los switches también pueden desempeñar funciones de seguridad como:
-
Creación de VLANs para segmentar la red.
-
Control de acceso a puertos.
-
Limitación del tráfico de difusión.
5.5.3 Firewalls
Los firewalls son dispositivos especializados en controlar el tráfico entre distintas redes.
Su función principal es permitir o bloquear conexiones en función de políticas de seguridad definidas por los administradores.
Los firewalls modernos utilizan técnicas de inspección avanzada que permiten analizar el estado de las conexiones y detectar comportamientos sospechosos.
5.5.4 Sistemas de monitorización y detección
Además de prevenir accesos no autorizados, es fundamental detectar posibles incidentes de seguridad.
Para ello se utilizan herramientas de monitorización que permiten analizar el tráfico de red y registrar eventos relevantes.
Entre estas herramientas se encuentran:
-
Sistemas de detección de intrusiones (IDS).
-
Sistemas de prevención de intrusiones (IPS).
-
Plataformas de análisis de tráfico.
Estos sistemas permiten identificar actividades sospechosas y reaccionar rápidamente ante posibles ataques.
5.6 Modelos modernos de seguridad (Zero Trust)
Durante muchos años, la seguridad de las redes corporativas se basó en el llamado modelo perimetral. En este enfoque, la red se divide en dos grandes zonas: (1) el interior de la organización, considerado confiable, y (2) el exterior, principalmente Internet, considerado hostil. El firewall perimetral actúa como la principal barrera de protección entre ambos entornos.
Sin embargo, este modelo presenta limitaciones importantes en el contexto actual. Las organizaciones modernas utilizan servicios en la nube, dispositivos móviles, acceso remoto y entornos distribuidos. Además, muchas brechas de seguridad comienzan con la comprometación de un equipo interno, lo que permite a un atacante desplazarse lateralmente dentro de la red.
Para hacer frente a estos desafíos ha surgido el modelo Zero Trust, un enfoque de seguridad que parte de una premisa fundamental:
No confiar en ningún dispositivo, usuario o red por defecto, independientemente de su ubicación.
En una arquitectura Zero Trust, cada solicitud de acceso debe ser verificada, autenticada y autorizada, incluso si proviene de la red interna.
Principios del modelo Zero Trust
El enfoque Zero Trust se basa en varios principios clave:
-
Verificación continua: Cada acceso a un recurso debe verificarse mediante mecanismos de autenticación y autorización. Esto puede incluir autenticación multifactor (MFA), certificados digitales o controles de identidad.
-
Acceso basado en identidad: Las decisiones de acceso se toman en función de la identidad del usuario, del dispositivo utilizado y del contexto de la conexión, en lugar de basarse únicamente en la ubicación dentro de la red.
-
Microsegmentación: La red se divide en segmentos muy pequeños para limitar el movimiento lateral. Cada segmento aplica políticas de acceso específicas que restringen la comunicación entre sistemas.
-
Principio de mínimo privilegio: Los usuarios y sistemas solo pueden acceder a los recursos que necesitan para realizar su función. Esto reduce el impacto de posibles compromisos de seguridad.
Zero Trust en el diseño de redes
Aunque Zero Trust implica cambios en múltiples capas de la infraestructura tecnológica, algunos de sus principios pueden aplicarse directamente en el diseño de redes seguras, por ejemplo:
-
Segmentar la red en múltiples VLANs o subredes.
-
Aplicar controles estrictos entre segmentos.
-
Evitar redes internas completamente abiertas.
-
Registrar y monitorizar continuamente el tráfico.
Este enfoque refuerza la idea de que la seguridad no debe depender únicamente del perímetro de la red, sino que debe integrarse en toda la infraestructura.
5.7 Buenas prácticas de diseño de redes seguras
El diseño de redes seguras no se limita a la implementación de dispositivos de seguridad. También implica adoptar una serie de buenas prácticas arquitectónicas que reduzcan los riesgos y faciliten la gestión de la infraestructura a largo plazo.
A continuación se presentan algunas de las recomendaciones más importantes.
Segmentación por niveles de confianza
Una de las prácticas más importantes consiste en dividir la red en diferentes zonas según su nivel de confianza.
Por ejemplo:
-
Red interna de usuarios.
-
Red de servidores.
-
Red de administración.
-
Red de invitados.
-
Zona desmilitarizada (DMZ).
Cada zona debe tener reglas de comunicación claramente definidas. Esto permite limitar el acceso entre segmentos y reducir el impacto de posibles incidentes.
Aplicación del principio de mínimo privilegio
Las políticas de red deben permitir únicamente las comunicaciones necesarias para el funcionamiento de los sistemas.
Por ejemplo:
-
Un servidor web no debería poder acceder directamente a la base de datos si no es necesario.
-
Los equipos de invitados no deberían tener acceso a la red interna.
-
Los accesos administrativos deberían estar restringidos a redes específicas.
Aplicar este principio reduce significativamente la superficie de ataque.
Reducción de la superficie de ataque
Otra buena práctica consiste en minimizar el número de servicios expuestos en la red.
Esto incluye:
-
Deshabilitar servicios innecesarios.
-
Cerrar puertos que no se utilicen.
-
Limitar los accesos remotos.
-
Evitar configuraciones por defecto.
Cuantos menos servicios estén disponibles, menor será la probabilidad de que existan vulnerabilidades explotables.
Separación de redes de gestión
Las interfaces de administración de dispositivos críticos como routers, switches o firewalls deben estar situadas en redes de gestión separadas.
De esta forma se evita que usuarios o dispositivos de la red general puedan acceder directamente a los sistemas de administración de la infraestructura.
En entornos profesionales, estas redes de gestión suelen estar accesibles únicamente desde equipos de administración específicos.
Monitorización y registro de actividad
Un diseño de red seguro debe incluir mecanismos que permitan detectar comportamientos anómalos o incidentes de seguridad.
Para ello es importante:
-
Registrar eventos relevantes en los dispositivos de red.
-
Analizar el tráfico de red.
-
Utilizar herramientas de monitorización y análisis.
La visibilidad sobre el tráfico y los eventos de red es fundamental para responder de forma rápida ante posibles incidentes.
6. Segmentación de red
Uno de los pilares fundamentales en el diseño de redes seguras es la segmentación de red. Esta técnica consiste en dividir una infraestructura de red en múltiples zonas independientes, de manera que el tráfico entre ellas pueda controlarse y monitorizarse.
En redes mal diseñadas, todos los dispositivos suelen pertenecer a una misma red lógica. Esto permite que cualquier equipo pueda comunicarse directamente con cualquier otro. Aunque este modelo simplifica la configuración inicial, también facilita enormemente el movimiento lateral de un atacante en caso de que uno de los equipos sea comprometido.
La segmentación introduce barreras lógicas entre distintos grupos de sistemas, obligando a que el tráfico pase por dispositivos de control como routers o firewalls, donde pueden aplicarse políticas de seguridad.
En este apartado veremos las técnicas más utilizadas para implementar la segmentación de red:
-
VLANs, que permiten dividir la red a nivel de enlace de datos (Capa 2 del modelo OSI).
-
Subredes IP, que organizan el direccionamiento y permiten enrutar el tráfico entre segmentos.
6.1 Qué es la segmentación de red
La segmentación de red consiste en dividir una red grande en múltiples segmentos más pequeños y aislados entre sí. Cada segmento puede tener sus propias políticas de seguridad, reglas de acceso y configuraciones de red.
Red plana vs red segmentada
En una red plana, todos los dispositivos pertenecen al mismo dominio de red. Esto significa que cualquier equipo puede comunicarse directamente con cualquier otro dispositivo de la infraestructura.
Este diseño presenta varios problemas de seguridad:
-
Un atacante que comprometa un equipo puede escanear toda la red.
-
Es posible realizar movimiento lateral hacia otros sistemas.
-
Los ataques de propagación automática, como algunos tipos de malware o ransomware, pueden extenderse rápidamente.
En contraste, una red segmentada divide la infraestructura en múltiples redes lógicas. Cada segmento se comunica con los demás a través de dispositivos de enrutamiento o filtrado.
Esto permite controlar el tráfico entre segmentos y aplicar políticas como:
-
Bloquear comunicaciones innecesarias.
-
Permitir únicamente determinados servicios.
-
Monitorizar el tráfico entre zonas.
Beneficios de seguridad
La segmentación ofrece varias ventajas importantes en el ámbito de la ciberseguridad:
-
Reducción de la superficie de ataque: Los sistemas solo están expuestos a los dispositivos que pertenecen a su mismo segmento o a aquellos que tienen acceso autorizado.
-
Contención de incidentes: Si un equipo es comprometido, el atacante no podrá desplazarse libremente por toda la red.
-
Mejora del rendimiento: La segmentación reduce el tráfico de difusión (broadcast), lo que mejora el rendimiento general de la red.
-
Aplicación de políticas de seguridad: Permite aplicar reglas específicas para controlar el tráfico entre distintos departamentos o servicios.
6.2 VLAN (Virtual LAN)
Una VLAN (Virtual Local Area Network) es una técnica que permite dividir un switch físico en múltiples redes lógicas independientes.
Aunque todos los dispositivos estén conectados al mismo hardware, una VLAN hace que se comporten como si estuvieran conectados a switches distintos.
Concepto de VLAN
Cuando un switch recibe una trama Ethernet, normalmente la envía a todos los puertos dentro de su dominio de difusión. Esto significa que todos los equipos conectados al switch participan en el mismo dominio de broadcast.
Las VLANs permiten crear múltiples dominios de broadcast dentro del mismo switch, separando el tráfico entre diferentes grupos de dispositivos.
Por ejemplo, en una empresa podemos crear VLANs para distintos departamentos:
| VLAN | Departamento | Subred |
|---|---|---|
VLAN 10 |
Administración |
192.168.10.0/24 |
VLAN 20 |
Recursos Humanos |
192.168.20.0/24 |
VLAN 30 |
Desarrollo |
192.168.30.0/24 |
Los equipos de cada VLAN solo podrán comunicarse con los dispositivos que pertenezcan a su misma VLAN.
Dominios de broadcast
Un dominio de broadcast es el conjunto de dispositivos que reciben mensajes de difusión enviados por un equipo de la red.
Ejemplos de mensajes broadcast:
-
Solicitudes ARP.
-
Mensajes DHCP Discover.
En una red plana, todos los equipos reciben estos mensajes. Esto puede generar un gran volumen de tráfico innecesario.
Las VLANs dividen la red en múltiples dominios de broadcast, lo que mejora el rendimiento y reduce el impacto de ciertos tipos de ataques.
Aislamiento lógico
Una de las principales ventajas de las VLANs es que proporcionan aislamiento lógico entre dispositivos.
Dos equipos conectados al mismo switch físico pero en VLANs diferentes no pueden comunicarse directamente.
Para que puedan hacerlo es necesario un dispositivo de Capa 3, como un router o un firewall, que enrute el tráfico entre ambas redes.
Este punto es fundamental en el diseño de redes seguras, ya que permite inspeccionar y controlar el tráfico entre distintos segmentos de la infraestructura.
6.3 Puertos Access y Trunk
Para que las VLANs funcionen correctamente, los puertos de un switch deben configurarse en diferentes modos de operación.
Los dos modos más importantes son:
-
Puertos de acceso (access ports).
-
Puertos troncales (trunk ports).
Puertos Access
Un puerto de acceso es un puerto del switch que pertenece exclusivamente a una VLAN.
Este tipo de puerto se utiliza para conectar dispositivos finales, como ordenadores, impresoras o servidores.
El dispositivo conectado no necesita conocer la existencia de las VLANs. El switch se encarga de asociar automáticamente el tráfico del puerto con la VLAN correspondiente.
Puertos Trunk
Un puerto troncal permite transportar tráfico de múltiples VLANs a través de un único enlace físico.
Este tipo de puerto se utiliza normalmente para conectar switches entre sí, switches con routers o switches con firewalls.
Para que el tráfico de diferentes VLANs no se mezcle, cada trama Ethernet se marca con una etiqueta que identifica la VLAN a la que pertenece.
El estándar 802.1Q (dot1q)
El protocolo utilizado para etiquetar las tramas VLAN es el estándar IEEE 802.1Q.
Este estándar añade un campo adicional a la trama Ethernet que incluye el identificador de la VLAN (VLAN ID).
Para que el tráfico de diferentes VLANs no se mezcle al viajar por un mismo cable físico (el enlace troncal), el estándar IEEE 802.1Q se encarga de inyectar una etiqueta (tag) de 4 bytes en cada paquete de datos. Esta etiqueta contiene el número identificador de la VLAN, permitiendo que el switch o router de destino sepa exactamente a qué red pertenece cada paquete.
Cuando una trama atraviesa un enlace troncal:
-
El switch añade una etiqueta 802.1Q con el número de VLAN.
-
El dispositivo receptor lee la etiqueta.
-
La trama se entrega a la VLAN correspondiente.
Este mecanismo permite que múltiples redes lógicas compartan un mismo enlace físico sin interferir entre sí.
La VLAN Nativa
Dentro del estándar IEEE 802.1Q existe un concepto de seguridad muy importante: la VLAN Nativa.
Por definición, el tráfico de la VLAN nativa viaja por los enlaces troncales sin etiqueta.
Por defecto en los equipos Cisco, la VLAN 1 es la nativa y también la VLAN de administración predeterminada. En entornos profesionales de ciberseguridad, se considera una buena práctica cambiar la VLAN nativa a una VLAN inutilizada que no sea la 1 para prevenir ataques de salto de VLAN (VLAN Hopping).
|
Importante Los dispositivos de una VLAN no pueden comunicarse directamente con los de otra VLAN, ni siquiera si están en el mismo switch físico. Para que hablen entre sí, el tráfico debe salir del switch y pasar forzosamente por un dispositivo de Capa 3 como un router o un firewall, lo que nos da la oportunidad de auditar, bloquear o permitir ese tráfico. |
6.4 Subredes IP
Mientras que las VLANs segmentan la red a nivel de enlace de datos (Capa 2), las subredes IP permiten organizar la red a nivel de Capa 3 del modelo OSI.
Una subred define un conjunto de direcciones IP que pertenecen a la misma red lógica.
CIDR y máscaras de subred
El tamaño de una subred se define mediante la notación CIDR (Classless Inter-Domain Routing).
Por ejemplo:
192.168.10.0/24
El número /24 indica que los primeros 24 bits de la dirección IP identifican la red.
Esto equivale a una máscara de subred:
255.255.255.0
Con esta configuración, la red dispone de:
-
256 direcciones totales
-
254 direcciones utilizables para dispositivos
Las subredes permiten organizar el direccionamiento IP de forma estructurada y facilitan el enrutamiento entre diferentes segmentos de red.
Puerta de enlace (Gateway)
Para que un dispositivo pueda comunicarse con otras redes, necesita conocer la dirección de su puerta de enlace predeterminada (default gateway).
El gateway suele ser una interfaz de un router o firewall que conecta la subred con otras redes.
Por ejemplo:
| Subred | Gateway |
|---|---|
192.168.10.0/24 |
192.168.10.1 |
192.168.20.0/24 |
192.168.20.1 |
192.168.30.0/24 |
192.168.30.1 |
Cuando un dispositivo necesita enviar tráfico fuera de su propia subred, lo envía al gateway para que este lo enrute hacia su destino.
6.5 Relación entre VLANs y subredes
En el diseño de redes empresariales modernas existe una regla ampliamente aceptada: cada VLAN debe estar asociada a una única subred IP.
Este modelo se conoce como diseño 1:1 entre VLAN y subred.
Diseño 1:1 entre VLAN y subred
En este enfoque, cada VLAN tiene su propio rango de direcciones IP.
Por ejemplo:
| VLAN | Subred |
|---|---|
VLAN 10 |
192.168.10.0/24 |
VLAN 20 |
192.168.20.0/24 |
VLAN 30 |
192.168.30.0/24 |
Este diseño facilita la gestión de la red y la aplicación de políticas de seguridad.
Organización del direccionamiento
Mantener una correspondencia clara entre VLANs y subredes permite:
-
Identificar fácilmente a qué segmento pertenece un dispositivo.
-
Simplificar las configuraciones de enrutamiento.
-
Aplicar reglas de firewall de forma más sencilla.
Por ejemplo, si sabemos que la subred 192.168.20.0/24 pertenece al departamento de Recursos Humanos, podemos crear reglas de seguridad que controlen el acceso de ese departamento a otros sistemas.
Además, este modelo facilita la escalabilidad de la red, ya que permite añadir nuevos segmentos sin modificar la arquitectura existente.
| VLAN | Departamento | Subred (CIDR) | Puerta de Enlace (Gateway) | Rango para equipos (DHCP/Estático) |
|---|---|---|---|---|
VLAN 10 |
Administración |
|
|
|
VLAN 20 |
Empleados |
|
|
|
VLAN 30 |
Invitados |
|
|
|
6.6 Seguridad en Capa 2
Aunque gran parte de las estrategias de seguridad en redes se centran en Capa 3 (IP) y superiores, muchas amenazas pueden originarse en la Capa 2 del modelo OSI, donde operan tecnologías como Ethernet, switches y VLANs.
Las redes locales LAN suelen considerarse entornos de confianza, pero en realidad son especialmente vulnerables si un atacante consigue acceso físico o lógico a la red. Desde un único equipo conectado a un switch, es posible lanzar diversos ataques que permiten interceptar tráfico, suplantar servicios o acceder a redes que deberían estar aisladas.
Por este motivo, el diseño de redes seguras también debe tener en cuenta las amenazas que afectan a la infraestructura de conmutación, así como las técnicas que permiten mitigarlas.
A continuación se describen algunos de los ataques más comunes en Capa 2.
ARP Spoofing (ARP Poisoning)
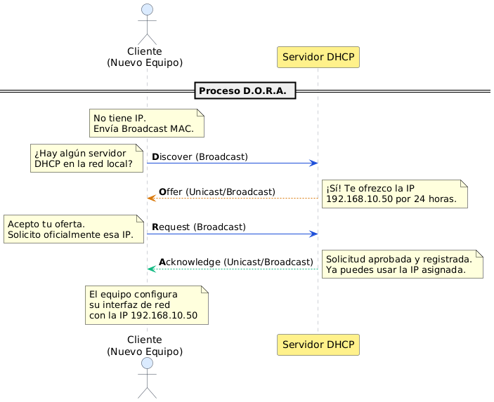
El protocolo ARP (Address Resolution Protocol) se utiliza en redes IPv4 para asociar direcciones IP con direcciones MAC dentro de una red local.
Cuando un dispositivo necesita enviar un paquete a otro equipo de la misma red, primero debe conocer su dirección MAC. Para ello envía una solicitud ARP en broadcast preguntando quién tiene la dirección IP con la que se quiere comunicar.
El equipo correspondiente responde con su dirección MAC, y esta información se almacena en una tabla ARP local.
El problema es que el protocolo ARP no incluye mecanismos de autenticación, lo que permite a un atacante enviar respuestas ARP falsas.
En un ataque de ARP Spoofing, el atacante envía respuestas ARP manipuladas para asociar su propia dirección MAC con la dirección IP de otro dispositivo, como por ejemplo el gateway de la red.
De esta forma, el tráfico destinado al gateway se envía primero al atacante, que puede:
-
Interceptar los paquetes (Man-in-the-Middle).
-
Modificar el tráfico.
-
Reenviar los paquetes al destino real para evitar ser detectado.
Este tipo de ataque permite capturar credenciales, sesiones web u otra información sensible que circule por la red.
DHCP Spoofing
El protocolo DHCP (Dynamic Host Configuration Protocol) permite asignar automáticamente direcciones IP y otros parámetros de red a los dispositivos que se conectan a una red.
En un ataque de DHCP Spoofing, un atacante introduce un servidor DHCP falso dentro de la red.
Cuando un equipo nuevo se conecta y envía una solicitud DHCP, el servidor falso responde antes que el servidor legítimo y proporciona parámetros de red manipulados, como por ejemplo:
-
Una puerta de enlace controlada por el atacante.
-
Un servidor DNS malicioso.
Esto permite redirigir el tráfico de las víctimas hacia sistemas controlados por el atacante, facilitando ataques de interceptación de tráfico o redirección hacia sitios fraudulentos.
VLAN Hopping
Las VLANs permiten segmentar una red en múltiples redes lógicas independientes. Sin embargo, si la configuración no es correcta, es posible que un atacante consiga acceder a VLANs distintas a la suya mediante un ataque conocido como VLAN Hopping.
Existen dos técnicas principales para realizar este tipo de ataque.
-
Switch Spoofing: En este caso el atacante intenta hacerse pasar por un switch para negociar un enlace troncal con el switch real mediante protocolos como Dynamic Trunking Protocol (DTP).
Si el ataque tiene éxito, el atacante puede enviar y recibir tráfico de múltiples VLANs.
-
Double Tagging: Este ataque consiste en enviar tramas Ethernet con dos etiquetas VLAN (802.1Q). El primer switch elimina la etiqueta externa, lo que provoca que el paquete sea reenviado a una VLAN diferente en el siguiente switch.
De esta manera, el atacante puede conseguir que su tráfico llegue a redes que deberían estar aisladas.
Técnicas de mitigación
Aunque estos ataques pueden ser peligrosos, existen diversas medidas de seguridad que permiten reducir significativamente el riesgo.
Port Security
Permite limitar el número de direcciones MAC que pueden utilizar un puerto del switch. Esto ayuda a evitar ataques en los que un atacante intenta conectar múltiples dispositivos o suplantar identidades MAC.
DHCP Snooping
Esta función permite que el switch identifique qué puertos están autorizados para actuar como servidores DHCP.
Los puertos conectados a servidores DHCP legítimos se marcan como trusted, mientras que el resto se consideran untrusted. El switch bloquea cualquier respuesta DHCP procedente de puertos no autorizados.
Dynamic ARP Inspection (DAI)
Esta técnica permite verificar las respuestas ARP comparándolas con una base de datos de direcciones IP y MAC válidas. Si se detecta una respuesta ARP sospechosa, el switch puede bloquearla automáticamente.
Configuración segura de VLANs
Para prevenir ataques de VLAN Hopping es recomendable:
-
Desactivar la negociación automática de trunking (DTP).
-
Configurar manualmente los puertos trunk.
-
Utilizar una VLAN nativa distinta de la VLAN 1.
-
Limitar las VLANs permitidas en los enlaces troncales.
7. Enrutamiento entre VLANs
En el apartado anterior vimos cómo las VLANs permiten segmentar una red en múltiples dominios de broadcast independientes. Esta separación mejora la seguridad y el rendimiento de la red, pero introduce una limitación importante: los dispositivos que pertenecen a VLANs diferentes no pueden comunicarse directamente entre sí.
Para permitir la comunicación controlada entre distintas VLANs es necesario introducir dispositivos de Capa 3, como routers o switches multicapa. Estos dispositivos son capaces de analizar direcciones IP y decidir cómo debe circular el tráfico entre redes diferentes.
El proceso mediante el cual un dispositivo de Capa 3 permite la comunicación entre diferentes VLANs se conoce como enrutamiento entre VLANs.
Las principales formas de realizar enrutamiento entre VLANs son:
-
Router con múltiples interfaces físicas: Cada VLAN se conecta a una interfaz distinta del router. Es una solución sencilla pero poco escalable, ya que requiere un puerto físico por cada VLAN.

-
Router-on-a-Stick: Utiliza un único enlace troncal entre el switch y el router. El router crea subinterfaces para cada VLAN y utiliza encapsulación 802.1Q para identificar el tráfico de cada red.

-
Switches de Capa 3: El propio switch realiza el enrutamiento entre VLANs mediante interfaces virtuales (SVI). Es la solución más eficiente y habitual en redes empresariales modernas.

7.1 Necesidad del enrutamiento
Cuando se utilizan VLANs en un switch de capa 2, cada VLAN funciona como una red lógica completamente independiente.
Esto significa que:
-
Los dispositivos de la VLAN 10 solo pueden comunicarse con otros dispositivos de la VLAN 10.
-
Los dispositivos de la VLAN 20 solo pueden comunicarse con otros dispositivos de la VLAN 20.
Aunque todos los equipos estén conectados al mismo switch físico, el aislamiento lógico impide que el tráfico se mezcle entre VLANs.
Este comportamiento es deseable desde el punto de vista de la seguridad, pero en muchos escenarios reales es necesario permitir cierto grado de comunicación entre segmentos de red. Por ejemplo:
-
Los usuarios deben poder acceder a servidores internos.
-
Distintos departamentos deben poder utilizar servicios compartidos.
-
Todas las VLANs deben poder salir a Internet.
Para que esto sea posible, el tráfico debe ser procesado por un dispositivo capaz de enrutar paquetes entre redes diferentes, es decir, un dispositivo de Capa 3.
7.2 Router-on-a-Stick
Una de las técnicas más utilizadas para implementar el enrutamiento entre VLANs es el método conocido como Router-on-a-Stick.
Este enfoque permite que un router enrute el tráfico de múltiples VLANs utilizando una única interfaz física.
Concepto
En lugar de conectar un cable físico por cada VLAN al router, se utiliza un enlace troncal (trunk) entre el switch y el router.
Este enlace permite transportar tráfico de múltiples VLANs a través del mismo cable, utilizando etiquetas VLAN basadas en el estándar IEEE 802.1Q.
El router recibe los paquetes etiquetados, identifica a qué VLAN pertenecen y decide cómo deben ser reenviados hacia otras redes.
Este diseño es muy común en laboratorios, redes pequeñas y entornos educativos porque permite implementar enrutamiento entre VLANs sin necesidad de hardware adicional.
Funcionamiento
El funcionamiento de Router-on-a-Stick se basa en tres elementos fundamentales:
-
Un switch de capa 2 que gestiona las VLANs.
-
Un router que realiza el enrutamiento entre redes.
-
Un enlace troncal (trunk) entre ambos dispositivos.
Cuando un equipo de una VLAN necesita comunicarse con otro dispositivo de una VLAN distinta, el tráfico sigue este proceso:
-
El equipo envía el paquete a su puerta de enlace (gateway).
-
El switch envía el tráfico al router a través del enlace troncal.
-
El router analiza la dirección IP de destino.
-
El router reenvía el paquete hacia la VLAN correspondiente.
7.3 Subinterfaces del router
Para que un router pueda enrutar el tráfico de múltiples VLANs a través de una única interfaz física, es necesario utilizar subinterfaces.
Una subinterfaz es una interfaz lógica creada dentro de una interfaz física del router.
Por ejemplo, si el router tiene una interfaz física llamada FastEthernet0/1, se pueden crear subinterfaces como:
FastEthernet0/1.10 FastEthernet0/1.20 FastEthernet0/1.30
Cada subinterfaz estará asociada a una VLAN diferente.
Encapsulación dot1Q
Para que el router pueda identificar a qué VLAN pertenece cada paquete, es necesario utilizar el estándar IEEE 802.1Q, que añade una etiqueta VLAN a cada trama Ethernet.
En el router, cada subinterfaz se configura para aceptar tráfico etiquetado con un identificador de VLAN específico mediante el comando de encapsulación dot1Q.
Por ejemplo:
encapsulation dot1Q 10
Esto indica que esa subinterfaz procesará el tráfico perteneciente a la VLAN 10.
Gateway por VLAN
Cada VLAN debe tener una puerta de enlace predeterminada (default gateway) que permita a los equipos comunicarse con otras redes.
En una arquitectura Router-on-a-Stick, el gateway de cada VLAN será la dirección IP configurada en la subinterfaz correspondiente del router.
Por ejemplo:
| VLAN | Subred | Gateway |
|---|---|---|
VLAN 10 |
192.168.10.0/24 |
192.168.10.1 |
VLAN 20 |
192.168.20.0/24 |
192.168.20.1 |
VLAN 30 |
192.168.30.0/24 |
192.168.30.1 |
Los equipos de cada VLAN utilizarán esta dirección como gateway para enviar tráfico fuera de su red.
7.5 Limitaciones y alternativas
Aunque Router-on-a-Stick es una técnica muy utilizada, presenta ciertas limitaciones.
Cuello de botella
En esta arquitectura, todo el tráfico entre VLANs debe pasar por un único enlace físico entre el switch y el router.
Esto puede generar un cuello de botella, especialmente en redes con un gran volumen de tráfico interno.
Además, el router debe procesar cada paquete, lo que puede aumentar la carga de CPU.
En redes pequeñas esto no suele ser un problema, pero en infraestructuras más grandes puede afectar al rendimiento.
Switches de capa 3
Una alternativa más eficiente consiste en utilizar switches multicapa (Layer 3 switches).
Estos dispositivos combinan las funciones de un switch tradicional con capacidades de enrutamiento.
En lugar de enviar el tráfico a un router externo, el propio switch puede realizar el enrutamiento entre VLANs utilizando interfaces virtuales conocidas como SVI (Switch Virtual Interfaces).
Las principales ventajas de los switches de capa 3 son:
-
Mayor rendimiento.
-
Menor latencia.
-
Eliminación del cuello de botella del router.
Por este motivo, en redes empresariales modernas el enrutamiento entre VLANs suele realizarse directamente en switches de capa 3 situados en la capa de distribución o núcleo de la red.
8. Comandos básicos de Cisco IOS para la gestión de VLANs
La segmentación de redes a nivel de Capa 2 mediante VLANs es una técnica fundamental para aislar el tráfico y reducir la superficie de ataque. A continuación, se detallan los comandos de Cisco IOS necesarios para su implementación y auditoría.
8.1 Creación e identificación de VLANs
El primer paso para segmentar una red es crear las VLANs. Por defecto, todos los puertos pertenecen a la VLAN 1. Para crear nuevas redes aisladas, debemos acceder al modo de configuración global.
| Comando | Descripción |
|---|---|
|
Crea una nueva VLAN y entra a su modo de configuración. Rango normal: 1-1005. Rango extendido 1006-4094. |
|
Asigna un identificador descriptivo a la VLAN. Su longitud puede ser de 1 a 32 caracteres. |
|
Aplica los cambios, incrementa el número de revisión en 1 y regresa al modo de configuración global. |
8.2 Asignación de puertos y segmentación de tráfico
Para que los dispositivos queden aislados, sus puertos correspondientes deben asignarse a la VLAN correcta. En entornos corporativos, es una buena práctica de seguridad separar el tráfico de datos (PCs) del tráfico de voz (Telefonía IP).
| Comando | Descripción |
|---|---|
|
Accede al modo de configuración de una interfaz específica. |
|
Permite aplicar configuraciones idénticas a múltiples puertos de forma simultánea. |
|
Obliga al puerto a operar en modo de acceso, previniendo negociaciones troncales no deseadas. |
|
Asigna el puerto a una VLAN de datos específica. |
|
Asigna el puerto a una VLAN de voz, permitiendo que el tráfico del teléfono viaje etiquetado (802.1Q). |
8.3 Auditoría y verificación del estado de la red
Para verificar que la segmentación lógica se ha aplicado correctamente podemos usar los siguientes comandos desde el modo EXEC privilegiado.
| Comando | Descripción |
|---|---|
|
Muestra un resumen general con todas las VLANs existentes, su estado y los puertos asignados. |
|
Filtra y muestra información exclusivamente sobre una VLAN específica. |
|
Lista las interfaces mostrando su VLAN de acceso o si operan como enlaces troncales ( |
|
Muestra información operativa detallada, incluyendo las VLANs de datos y voz de todas las interfaces o de una específica si se indica. |
|
Muestra información sobre todos los enlaces troncales operativos y la lista de VLANs permitidas en ellos. |
8.4 Operaciones de mantenimiento y mitigación de incidentes
Si se detecta un comportamiento anómalo en un segmento de red, se puede desactivar la VLAN. También es importante saber cómo limpiar las configuraciones de forma segura.
| Comando | Descripción |
|---|---|
|
Deshabilita una VLAN únicamente en el switch local, bloqueando todo su tráfico de Capa 2. |
|
Suspende o reactiva una VLAN propagando el estado a todo el dominio VTP (VLAN Trunking Protoco). Los puertos asociados dejan de pasar tráfico. |
|
Elimina un puerto de una VLAN específica y lo reasigna a la VLAN 1, que es la VLAN es la VLAN predeterminada. |
|
Elimina una VLAN de la base de datos. Los puertos asignados a ella quedarán inactivos hasta ser reasignados. |
|
Borra por completo la base de datos de VLANs de la memoria flash. Un error de sintaxis al incluir espacios puede borrar toda la flash. |
|
Guarda la configuración actual en la NVRAM para que persista tras un reinicio. |
9. Laboratorios de diseño de redes seguras
9.1 Práctica: Segmentación de redes con VLANs
En esta práctica se implementará un escenario de segmentación de red utilizando VLANs con el objetivo de separar lógicamente distintos grupos de equipos dentro de la misma infraestructura física.
Toplología de red
En la red existen dos switches de capa 2 conectados a un router Cisco que se encargará de permitir la comunicación entre diferentes VLANs.
Cada switch tiene conectados dos equipos cliente. Los equipos se agruparán en dos VLANs diferentes para simular dos departamentos de una organización.
La topología de la red es la siguiente:
El router que utilizará en esta práctica será un Cisco 3725.
|
Debido a restricciones de licencia, las imágenes de sistemas operativos de red como Cisco IOS deben obtenerse a través de fuentes oficiales o mediante licencias educativas. |
Para los switches se utilizarán switches genéricos de capa 2.
Configuración de los switches de capa 2
El puerto del switch que conecta con el router debe configurarse como enlace troncal (trunk) utilizando el estándar IEEE 802.1Q (dot1q).
Un enlace troncal permite que varias VLAN viajen por el mismo enlace físico, ya que cada trama Ethernet se etiqueta con el identificador de su VLAN correspondiente.
En esta práctica, el enlace troncal debe permitir al menos las VLAN 10 y VLAN 20, que son las que hemos creado para los distintos departamentos.
Si el puerto no está configurado como trunk 802.1Q, el router no recibirá correctamente las etiquetas de las VLAN y el enrutamiento entre VLANs (inter-VLAN routing) no funcionará.
La configuración de los switches será la siguiente:


|
Es muy importante poner en la configuración del switch que el puerto que conecta con el router es de tipo dot1q (trunk 802.1Q), esto permite el tráfico de múltiples VLANs a través de un único enlace físico. Además, debe configurar que ese mismo puerto pertenece a la VLAN nativa 1. |
Organización de la red
Se definirá la siguiente segmentación y cada VLAN utilizará una subred IP diferente:
| VLAN | Departamento | Subred | Equipos Asignados |
|---|---|---|---|
VLAN 10 |
Administración |
|
PC1, PC2 |
VLAN 20 |
Desarrollo |
|
PC3, PC4 |
Tareas a realizar
Deberá realizar las siguientes tareas.
Paso 1: Configuración de los Switches Genéricos
En GNS3, al usar el switch básico integrado, debes hacer clic derecho sobre él y seleccionar Configure.
-
Asigna los puertos de acceso de los PCs a la VLAN 10 o 20 según corresponda.
-
En el puerto que conecta el switch con el router, asegúrate de marcarlo como tipo dot1q (802.1Q) y asignarle la VLAN 1. Si omites este paso, el enlace troncal no funcionará y el router no entenderá las etiquetas de las VLANs.
Paso 2: Asignación de IPs a los clientes (VPCS)
Abre la consola de cada PC y asígnale una IP estática dentro de su subred, indicando que el router será su puerta de enlace (Gateway). Por ejemplo, para el PC1: ip 192.168.10.10 255.255.255.0 192.168.10.1
Paso 3: Configuración del Router (Inter-VLAN Routing)
Deberás acceder a la CLI del router Cisco 3725 y configurar subinterfaces (ej. FastEthernet0/0.10 y 0/0.20). Cada subinterfaz actuará como el Gateway de su respectiva VLAN mediante encapsulación 802.1Q.
Paso 4: Verificación y Pruebas
-
Realiza un
pingdesde PC1 (VLAN 10) hacia PC2 (VLAN 10). La conexión debe ser exitosa, y el tráfico no pasa por el router. -
Realiza un
pingdesde PC1 (VLAN 10) hacia PC3 (VLAN 20). La conexión debe ser exitosa, confirmando que el router está enrutando el tráfico entre las distintas subredes de forma correcta.
9.2 Práctica: Router-on-a-Stick con NAT y ACLs
En este laboratorio avanzado unificaremos varios conceptos clave del diseño de redes seguras. Configuraremos una infraestructura donde tres departamentos distintos segmentados en tres VLANs tendrán salida a Internet a través de un único router central, pero estarán estrictamente aislados entre sí para evitar movimientos laterales en caso de que un equipo se vea comprometido.
Para lograr esto, utilizaremos la técnica Router-on-a-Stick junto con NAT para la salida exterior, y aplicaremos Listas de Control de Acceso (ACLs) para garantizar la segmentación de red. Además, el router actuará como servidor DHCP para asignar dinámicamente las IPs a todos los equipos.
1. Topología de red
En nuestra topología, un único Switch genérico concentra las conexiones de seis equipos (VPCS) divididos en tres áreas. El switch se conecta mediante un enlace troncal (trunk) a la interfaz f0/1 del router R1.
Por su parte, el router utiliza su interfaz f0/0 para conectarse a un nodo NAT, el cual le proporcionará una IP dinámica y salida al exterior.
El router que se utilizará en esta práctica será un Cisco 3725.
Organización de la red:
| VLAN | Departamento | Subred | Interfaz del Router (Gateway) |
|---|---|---|---|
VLAN 10 |
Administración |
|
|
VLAN 20 |
Recursos Humanos |
|
|
VLAN 30 |
Desarrollo |
|
|
2. Tareas del Laboratorio
Paso 1: Configuración del Switch Genérico
Haz clic derecho sobre Switch1 y selecciona Configure.
-
Asigna los puertos
e1ye2a la VLAN 10. -
Asigna los puertos
e3ye4a la VLAN 20. -
Asigna los puertos
e5ye6a la VLAN 30. -
Configura el puerto
e0, el que conecta con el router, como tipo dot1q y asígnale la VLAN 1 para que actúe como enlace troncal.
Paso 2: Configuración del Router R1 (Enrutamiento, DHCP y Seguridad)
Abre la consola del router R1 y ejecuta el siguiente bloque de comandos. Hemos añadido la creación de los pools DHCP para que el router asigne IPs a las tres redes.
1. Configuración de DHCP, interfaces y subinterfaces:
configure terminal
! Excluimos las IPs de las puertas de enlace para que el DHCP no las asigne
ip dhcp excluded-address 192.168.10.1
ip dhcp excluded-address 192.168.20.1
ip dhcp excluded-address 192.168.30.1
! Creamos los Pools DHCP para cada VLAN
ip dhcp pool VLAN10
network 192.168.10.0 255.255.255.0
default-router 192.168.10.1
dns-server 8.8.8.8
exit
ip dhcp pool VLAN20
network 192.168.20.0 255.255.255.0
default-router 192.168.20.1
dns-server 8.8.8.8
exit
ip dhcp pool VLAN30
network 192.168.30.0 255.255.255.0
default-router 192.168.30.1
dns-server 8.8.8.8
exit
! Configuración hacia Internet (WAN)
interface FastEthernet0/0
ip address dhcp
ip nat outside
no shutdown
exit
! Encendido de la interfaz interna (LAN)
interface FastEthernet0/1
no shutdown
exit
! Creación de subinterfaces (Gateways)
interface FastEthernet0/1.10
encapsulation dot1Q 10
ip address 192.168.10.1 255.255.255.0
ip nat inside
exit
interface FastEthernet0/1.20
encapsulation dot1Q 20
ip address 192.168.20.1 255.255.255.0
ip nat inside
exit
interface FastEthernet0/1.30
encapsulation dot1Q 30
ip address 192.168.30.1 255.255.255.0
ip nat inside
exit
2. Configuración de NAT para dar acceso a Internet:
! Permite que las tres subredes sean traducidas por NAT
access-list 1 permit 192.168.10.0 0.0.0.255
access-list 1 permit 192.168.20.0 0.0.0.255
access-list 1 permit 192.168.30.0 0.0.0.255
ip nat inside source list 1 interface FastEthernet0/0 overload
3. Políticas de Seguridad: Aislamiento de VLANs con ACLs Extendidas:
! Regla de firewall para VLAN 10
ip access-list extended AISLAR_VLAN10
! 1. Permitir tráfico DHCP
permit udp any any eq 67
permit udp any any eq 68
! 2. Bloquear tráfico entre VLANs
deny ip 192.168.10.0 0.0.0.255 192.168.20.0 0.0.0.255
deny ip 192.168.10.0 0.0.0.255 192.168.30.0 0.0.0.255
! 3. Permitir el resto del tráfico hacia Internet
permit ip 192.168.10.0 0.0.0.255 any
exit
! Regla de firewall para VLAN 20
ip access-list extended AISLAR_VLAN20
! 1. Permitir tráfico DHCP
permit udp any any eq 67
permit udp any any eq 68
! 2. Bloquear tráfico entre VLANs
deny ip 192.168.20.0 0.0.0.255 192.168.10.0 0.0.0.255
deny ip 192.168.20.0 0.0.0.255 192.168.30.0 0.0.0.255
! 3. Permitir el resto del tráfico hacia Internet
permit ip 192.168.20.0 0.0.0.255 any
exit
! Regla de firewall para VLAN 30
ip access-list extended AISLAR_VLAN30
! 1. Permitir tráfico DHCP
permit udp any any eq 67
permit udp any any eq 68
! 2. Bloquear tráfico entre VLANs
deny ip 192.168.30.0 0.0.0.255 192.168.10.0 0.0.0.255
deny ip 192.168.30.0 0.0.0.255 192.168.20.0 0.0.0.255
! 3. Permitir el resto del tráfico hacia Internet
permit ip 192.168.30.0 0.0.0.255 any
exit
! Aplicar las reglas al tráfico entrante de cada subinterfaz
interface FastEthernet0/1.10
ip access-group AISLAR_VLAN10 in
exit
interface FastEthernet0/1.20
ip access-group AISLAR_VLAN20 in
exit
interface FastEthernet0/1.30
ip access-group AISLAR_VLAN30 in
end
write memory
|
Para que los dispositivos pueda obtener una dirección IP por DHCP debemos permitir los puertos UDP 67 (servidor) y UDP 68 (cliente) en las ACLs, de lo contrario el proceso DORA no se completará y los PCs no recibirán su configuración de red. |
Paso 3: Configuración de los VPCS (Solicitar IP)
Ahora que el servidor DHCP está configurado en el router, es momento de que los equipos soliciten su configuración de red.
-
Abre la consola de todos los equipos VPCS (del PC1 al PC6).
-
Escribe el comando
ip dhcpy presiona Enter. -
Observarás cómo el proceso DORA (Discover, Offer, Request, Acknowledge) se completa y el PC recibe su IP, máscara, puerta de enlace y DNS automáticamente.
|
Puedes verificar la configuración actual en cualquier momento ejecutando el comando |
3. Verificación y Pruebas
Para confirmar que las políticas de seguridad y enrutamiento se han aplicado correctamente, realiza las siguientes pruebas de penetración desde la consola de PC1 (VLAN 10):
-
Conectividad Interna (Permitida): Ejecuta
ping <IP_DE_PC2>. Revisa previamente la IP de PC2 ejecutandoshow ipen su propia consola. Debe responder con éxito. -
Aislamiento de VLAN (Bloqueada): Ejecuta
ping <IP_DE_PC3>. Revisa la IP en PC3, que pertenece a la VLAN 20. El router debe devolver un mensaje de rechazo, usualmente Destination net unreachable o Communication administratively prohibited. Esto confirma que el movimiento lateral está cortado por las ACLs. -
Salida a Internet (Permitida): Ejecuta
ping 8.8.8.8al DNS de Google asignado por nuestro DHCP. Debes obtener respuesta exitosa.
4. Resolución de problemas
Si durante el Paso 3 alguno de los PCs no recibe una dirección IP o si recibe un error de DORA failed, el problema casi siempre está en la configuración del enlace troncal del switch o en la asignación de las VLANs a los puertos.
Para diagnosticar el estado del servidor DHCP y verificar qué está ocurriendo, puedes utilizar las siguientes herramientas:
En el Router (R1):
-
show ip dhcp binding
Este es el comando estrella. Te mostrará una tabla con todas las direcciones IP que el router ha entregado y la dirección MAC del PC que la ha recibido. Si la tabla está vacía, las peticiones DHCP de los PCs no están llegando al router.
-
show ip dhcp pool
Te muestra estadísticas detalladas de cada pool que hemos creado (VLAN10, VLAN20, VLAN30), incluyendo cuántas direcciones totales hay disponibles y cuántas se han alquilado (leased).
-
show ip interface brief
Utiliza este comando para asegurarte de que las subinterfaces (f0/1.10, etc.) están en estado up/up y tienen la IP correcta asignada.
En los equipos (VPCS):
-
show ip
Te permite ver la configuración de red actual del equipo (IP, máscara, Gateway y DNS), así como su dirección MAC.
-
ip dhcp -r
Para forzar al PC a liberar su IP actual y volver a solicitar una nueva al router, puedes usar este comando para liberar la dirección IP asignada por DHCP.
-
ip dhcp
Para solicitar una dirección IP nueva al servidor DHCP.
|
Si el comando Revisa que el puerto |
9.3 Práctica: Gestión de VLANs en el Switch Cisco IOSvL2
|
Este laboratorio es igual que el laboratorio anterior, pero utilizando un Switch Cisco IOSvL2 en lugar de un switch genérico. |
Este laboratorio mantiene la estructura y objetivos del escenario anterior, con la diferencia fundamental de que sustituiremos el switch genérico de GNS3 por un Switch Cisco IOSvL2. Este cambio permite trabajar con un entorno de configuración real (CLI) para gestionar la base de datos de VLANs, los puertos de acceso y el enlace troncal trunk bajo el estándar 802.1Q.
1. Descripción del laboratorio
En este laboratorio unificaremos varios conceptos clave del diseño de redes seguras. Configuraremos una infraestructura donde tres departamentos distintos segmentados en tres VLANs tendrán salida a Internet a través de un único router central, pero estarán estrictamente aislados entre sí para evitar movimientos laterales en caso de que un equipo se vea comprometido.
Para lograr esto, utilizaremos la técnica Router-on-a-Stick junto con NAT para la salida exterior, y aplicaremos Listas de Control de Acceso (ACLs) para garantizar la segmentación de red. Además, el router actuará como servidor DHCP para asignar dinámicamente las IPs a todos los equipos.
2. Topología de red
En nuestra topología, un Switch Cisco IOSvL2 concentra las conexiones de seis equipos (VPCS) divididos en tres áreas. El switch se conecta mediante un enlace troncal (trunk) a la interfaz f0/1 del router R1 Cisco 3725.
Por su parte, el router utiliza su interfaz f0/0 para conectarse a un nodo NAT, el cual le proporcionará una IP dinámica y salida al exterior.
Organización de la red:
| VLAN | Departamento | Subred | Interfaz del Router (Gateway) |
|---|---|---|---|
VLAN 10 |
Administración |
|
|
VLAN 20 |
Recursos Humanos |
|
|
VLAN 30 |
Desarrollo |
|
|
10. Control de tráfico
Hasta ahora hemos visto cómo segmentar la red mediante VLANs y cómo permitir la comunicación entre redes mediante enrutamiento. Sin embargo, permitir que las redes se comuniquen libremente no es suficiente desde el punto de vista de la ciberseguridad.
En una infraestructura real, es necesario controlar qué dispositivos pueden comunicarse entre sí, qué protocolos pueden utilizar y qué servicios están permitidos. Este proceso se conoce como control de tráfico.
El control de tráfico permite aplicar políticas de seguridad que restringen las comunicaciones dentro de la red y evitan que un atacante pueda desplazarse libremente entre distintos segmentos.
Una de las herramientas más utilizadas para implementar estas políticas son las Listas de Control de Acceso (ACL), que permiten filtrar paquetes de red según diferentes criterios.
10.1 Principio de mínimo privilegio (PoLP)
El Principio de Mínimo Privilegio (PoLP, Principle of Least Privilege) establece que cualquier entidad dentro de un sistema, ya sea un usuario, una aplicación o un dispositivo de red, debe disponer únicamente de los permisos estrictamente necesarios para realizar su función.
En el contexto de redes, esto significa que no todos los sistemas deben poder comunicarse libremente entre sí.
Por ejemplo:
-
Los equipos de los empleados no deberían poder acceder directamente a las bases de datos corporativas.
-
Los servidores expuestos en una DMZ no deberían poder iniciar conexiones hacia la red interna.
-
Los equipos de invitados deberían tener acceso únicamente a Internet.
Aplicar este principio permite limitar el impacto de un posible incidente de seguridad.
Default Allow vs Default Deny
Existen dos enfoques principales a la hora de diseñar políticas de acceso en redes.
-
Default Allow (permitir por defecto): En este modelo, todo el tráfico está permitido salvo que exista una regla específica que lo bloquee.
Este enfoque era común en redes tradicionales, pero presenta un problema importante: si se olvida crear una regla de bloqueo, el acceso seguirá estando permitido.
-
Default Deny (denegar por defecto): En este modelo, todo el tráfico está bloqueado por defecto. Solo se permite el tráfico que haya sido explícitamente autorizado mediante reglas de seguridad.
Este enfoque es el más utilizado en entornos de ciberseguridad, ya que reduce considerablemente la superficie de ataque.
Zero Trust
El modelo de seguridad Zero Trust (Confianza Cero) se basa precisamente en este principio.
En una arquitectura Zero Trust:
-
Ningún dispositivo se considera confiable por defecto.
-
Cada conexión debe ser autenticada y autorizada.
-
El tráfico se controla constantemente mediante políticas de seguridad.
Este modelo asume que la red interna puede estar comprometida y, por lo tanto, aplica controles estrictos incluso dentro de la propia infraestructura.
10.2 Listas de Control de Acceso (ACL)
Las Listas de Control de Acceso (Access Control Lists, ACL) son un mecanismo utilizado en routers y switches para filtrar el tráfico de red.
Una ACL consiste en una lista ordenada de reglas que indican si un paquete debe ser permitido (permit) o bloqueado (deny).
Cada regla puede evaluar distintos parámetros del paquete, como:
-
Dirección IP de origen.
-
Dirección IP de destino.
-
Protocolo utilizado.
-
Puerto de aplicación.
Función de las ACL
Las ACL se utilizan para implementar diferentes políticas de seguridad dentro de una red, como por ejemplo:
-
Restringir el acceso entre distintas VLANs.
-
Permitir únicamente determinados servicios hacia un servidor.
-
Bloquear tráfico procedente de redes no autorizadas.
-
Limitar el acceso administrativo a dispositivos de red.
En esencia, las ACL actúan como un firewall básico integrado en los dispositivos de red.
10.3 Tipos de ACL
En dispositivos de red como los routers Cisco existen dos tipos principales de listas de control de acceso.
ACL estándar
Las ACL estándar son las más simples. Solo analizan la dirección IP de origen del paquete.
Esto significa que una ACL estándar puede permitir o bloquear tráfico en función de la red desde la que proviene, pero no puede tener en cuenta el destino ni el tipo de servicio utilizado.
Por ejemplo, una ACL estándar podría bloquear todo el tráfico procedente de una red específica.
Debido a sus limitaciones, las ACL estándar se utilizan principalmente en escenarios sencillos.
ACL extendidas
Las ACL extendidas ofrecen un control mucho más granular sobre el tráfico.
Permiten filtrar paquetes utilizando múltiples criterios, entre ellos:
-
Dirección IP de origen.
-
Dirección IP de destino.
-
Protocolo utilizado.
-
Puerto de aplicación.
Esto permite crear políticas mucho más precisas.
Por ejemplo, una ACL extendida podría permitir que un departamento acceda a un servidor web únicamente mediante el puerto HTTPS (443), bloqueando cualquier otro tipo de conexión.
10.4 Orden de las reglas
Un aspecto fundamental al trabajar con ACL es comprender cómo procesa el dispositivo las reglas.
Las ACL se evalúan siguiendo dos principios básicos.
Lectura secuencial (Top-Down)
Las reglas de una ACL se procesan de arriba hacia abajo.
Cuando un paquete llega al dispositivo, este compara el paquete con cada regla de la lista hasta encontrar una coincidencia.
En cuanto se encuentra una regla que coincide con el paquete, se aplica la acción correspondiente (permit o deny) y el resto de reglas ya no se evalúan.
Por este motivo, el orden de las reglas es extremadamente importante.
Denegación implícita (Implicit Deny)
Todas las ACL incluyen automáticamente una regla invisible al final de la lista que equivale a:
deny any any
Esto significa que cualquier paquete que no coincida con ninguna regla anterior será bloqueado automáticamente.
Por esta razón, es habitual añadir al final de las ACL una regla explícita que permita el tráfico que se desea mantener permitido.
10.5 Aplicación de ACL en interfaces
Crear una ACL en un dispositivo de red no tiene efecto por sí sola. Para que las reglas comiencen a aplicarse, es necesario asociar la ACL a una interfaz de red.
Las ACL pueden aplicarse en dos direcciones diferentes.
Inbound
Cuando una ACL se aplica en dirección inbound, el tráfico se filtra en el momento en que entra en la interfaz.
Esto significa que el dispositivo analiza el paquete antes de procesarlo o reenviarlo.
Aplicar las ACL en esta dirección suele ser más eficiente, ya que permite bloquear tráfico no deseado lo antes posible.
Outbound
Cuando una ACL se aplica en dirección outbound, el tráfico se filtra justo antes de salir por la interfaz.
En este caso, el paquete ya ha sido procesado internamente por el dispositivo antes de aplicar el filtrado.
La elección entre inbound y outbound depende del diseño de la red y de las políticas de seguridad que se quieran implementar.
10.6 Ejemplos de políticas de seguridad
Las ACL permiten implementar múltiples políticas de seguridad dentro de una red segmentada.
Aislamiento entre VLANs
Una práctica habitual consiste en impedir que distintos departamentos de una organización puedan comunicarse directamente entre sí.
Por ejemplo:
-
La VLAN de Recursos Humanos no debería poder acceder a la VLAN de Desarrollo.
-
La VLAN de invitados debería tener acceso únicamente a Internet.
Estas restricciones ayudan a limitar el movimiento lateral de un atacante dentro de la red.
Acceso a servidores
Otra política común consiste en permitir únicamente ciertos servicios hacia servidores específicos.
Por ejemplo:
-
Permitir acceso HTTPS al servidor web corporativo.
-
Permitir acceso SSH solo desde la red de administración.
-
Bloquear cualquier otro acceso hacia los servidores.
Este enfoque reduce significativamente la exposición de los sistemas críticos.
11. Servicios de red
Además de segmentar la red y controlar el tráfico entre distintos segmentos, una infraestructura de red moderna necesita proporcionar servicios básicos que permitan a los dispositivos configurarse automáticamente y comunicarse con otras redes.
Entre los servicios más importantes se encuentran DHCP y NAT.
El protocolo DHCP (Dynamic Host Configuration Protocol) permite automatizar la configuración de los equipos conectados a la red, evitando tener que asignar manualmente parámetros como la dirección IP o la puerta de enlace.
Por otro lado, NAT (Network Address Translation) permite que dispositivos que utilizan direcciones IP privadas puedan comunicarse con redes externas como Internet.
Estos servicios son fundamentales en prácticamente cualquier red moderna, ya que facilitan la administración de la infraestructura y permiten aprovechar de forma eficiente el espacio de direcciones IPv4.
11.1 Automatización de la configuración de red
Cuando un dispositivo se conecta a una red IP necesita disponer de varios parámetros para poder comunicarse correctamente con otros sistemas.
Entre los más importantes se encuentran:
-
Dirección IP.
-
Máscara de subred.
-
Puerta de enlace predeterminada (gateway).
-
Servidor DNS.
En redes pequeñas es posible configurar estos parámetros manualmente en cada dispositivo. Este método se conoce como configuración estática.
Sin embargo, en redes corporativas con decenas o cientos de equipos este enfoque resulta poco práctico, ya que:
-
Requiere configurar cada equipo manualmente.
-
Aumenta la probabilidad de errores de configuración.
-
Puede provocar conflictos de direcciones IP duplicadas.
Para solucionar este problema se utiliza DHCP, un protocolo que permite asignar automáticamente estos parámetros de red a los dispositivos cuando se conectan a la red.
11.2 DHCP (Dynamic Host Configuration Protocol)
El Dynamic Host Configuration Protocol (DHCP) es un protocolo de red que permite asignar automáticamente direcciones IP y otros parámetros de configuración a los dispositivos de una red.
En una red con DHCP existe un servidor DHCP encargado de gestionar un conjunto de direcciones IP disponibles, conocido como pool de direcciones.
Cuando un dispositivo se conecta a la red, solicita una dirección IP al servidor DHCP. El servidor selecciona una dirección libre del pool y la asigna al cliente durante un período de tiempo determinado.
Este proceso se conoce como alquiler de dirección IP (lease).
Además de la dirección IP, el servidor DHCP puede proporcionar otros parámetros de red, como:
-
La puerta de enlace predeterminada.
-
La dirección del servidor DNS.
-
El dominio de red.
-
El tiempo de renovación del lease.
El uso de DHCP simplifica enormemente la administración de redes grandes y reduce el riesgo de errores de configuración.
11.3 Proceso DORA
El proceso mediante el cual un cliente obtiene su configuración de red a través de DHCP se conoce como proceso DORA, un acrónimo formado por las cuatro fases principales del intercambio de mensajes entre cliente y servidor. Comprender este proceso es vital desde el punto de vista de la seguridad para detectar anomalías como servidores ilegítimos (Rogue DHCP) o ataques de agotamiento de direcciones (DHCP Starvation).
1. Discover (Cliente -> Red)
Cuando un dispositivo se conecta a la red, inicialmente no conoce la IP del servidor DHCP. Por este motivo, envía un mensaje de broadcast llamado DHCP Discover para localizar servidores disponibles.
Este mensaje se envía a la dirección MAC de difusión (FF:FF:FF:FF:FF:FF) y a la dirección IP de difusión limitada (255.255.255.255).
2. Offer (Servidor -> Cliente)
Los servidores DHCP que reciben el mensaje Discover responden con un mensaje DHCP Offer. En este mensaje el servidor propone una dirección IP disponible junto con otros parámetros de configuración.
|
Nota técnica: Dependiendo de la implementación y de si el cliente ha activado el broadcast flag en su paquete inicial, el servidor puede enviar esta respuesta como unicast, directamente a la dirección MAC del cliente, o como broadcast. El uso de unicast es más eficiente ya que evita procesar el paquete en todos los equipos del segmento. |
3. Request (Cliente -> Red)
El cliente selecciona una de las ofertas recibidas, generalmente la primera, y envía un mensaje DHCP Request para solicitar formalmente esa dirección IP.
Este mensaje se envía siempre como broadcast. El motivo es notificar a todos los servidores DHCP presentes en la red qué oferta ha sido aceptada, así los servidores rechazados pueden liberar la dirección IP que habían reservado temporalmente y devolverla a su pool.
4. Acknowledge (Servidor -> Cliente)
Finalmente, el servidor DHCP responde con un mensaje DHCP Acknowledge (ACK), confirmando la asignación. En este momento el cliente ya puede utilizar la configuración recibida para comunicarse. Al igual que el mensaje Offer, el envío del ACK puede realizarse mediante unicast o broadcast según las capacidades del cliente.
11.4 NAT (Network Address Translation)
En las redes modernas, la mayoría de los dispositivos utilizan direcciones IP privadas.
Estas direcciones están definidas en el RFC 1918 y están reservadas para uso interno dentro de redes locales.
Los rangos de direcciones privadas más comunes son:
| Rango IP | Uso |
|---|---|
10.0.0.0 - 10.255.255.255 |
Redes privadas grandes |
172.16.0.0 - 172.31.255.255 |
Redes privadas medianas |
192.168.0.0 - 192.168.255.255 |
Redes domésticas o pequeñas |
Estas direcciones no son enrutables en Internet, lo que significa que los routers de Internet no aceptan paquetes que tengan direcciones privadas como origen o destino.
El problema de IPv4
El protocolo IPv4 dispone de un espacio limitado de direcciones (aproximadamente 4.300 millones). Debido al crecimiento de Internet, este espacio de direcciones se agotó hace años.
Para permitir que millones de dispositivos puedan acceder a Internet utilizando un número reducido de direcciones públicas, se desarrolló el mecanismo NAT.
Funcionamiento de NAT
Network Address Translation (NAT) es un mecanismo mediante el cual un router modifica la dirección IP de origen o destino de los paquetes cuando estos atraviesan el dispositivo.
Cuando un equipo de una red privada quiere comunicarse con Internet:
-
El paquete sale con una dirección IP privada.
-
El router intercepta el paquete.
-
El router reemplaza la dirección IP privada por su propia dirección IP pública.
-
El paquete se envía hacia Internet.
Cuando llega la respuesta del servidor remoto, el router realiza el proceso inverso para reenviar el paquete al dispositivo original dentro de la red privada.
11.5 PAT (NAT Overload)
Una variante muy común de NAT es PAT (Port Address Translation), también conocida como NAT Overload.
Este mecanismo permite que múltiples dispositivos de una red privada compartan una única dirección IP pública.
Traducción por puertos
PAT funciona utilizando números de puerto para identificar cada conexión individual.
Cuando varios dispositivos internos se comunican con Internet, el router:
-
Sustituye la dirección IP privada por la IP pública.
-
Asigna un puerto de origen diferente a cada conexión.
Por ejemplo:
| IP privada | Puerto origen | IP pública | Puerto traducido |
|---|---|---|---|
192.168.10.10 |
50001 |
203.0.113.1 |
60001 |
192.168.10.11 |
50002 |
203.0.113.1 |
60002 |
Gracias a este mecanismo, cientos o incluso miles de dispositivos pueden utilizar la misma dirección IP pública.
Tabla NAT
Para poder gestionar estas traducciones, el router mantiene una tabla NAT donde registra las conexiones activas.
Esta tabla contiene información como:
-
Dirección IP privada.
-
Puerto de origen.
-
Dirección IP pública.
-
Puerto asignado.
Cuando el router recibe una respuesta desde Internet, consulta esta tabla para determinar a qué dispositivo interno debe reenviar el paquete.
12. Seguridad perimetral
En una red empresarial, uno de los puntos más críticos desde el punto de vista de la ciberseguridad es el perímetro de la red, es decir, la frontera entre la infraestructura interna de la organización y redes externas como Internet.
En esta zona se sitúan los dispositivos encargados de controlar, inspeccionar y filtrar el tráfico que entra y sale de la red. El objetivo es impedir accesos no autorizados y proteger los sistemas internos frente a amenazas externas.
Para cumplir esta función se utilizan principalmente firewalls, dispositivos especializados en aplicar políticas de seguridad sobre el tráfico de red.
En esta sección se introducirán los conceptos básicos de seguridad perimetral y se presentará pfSense, una de las plataformas de firewall más utilizadas en entornos de laboratorio y pequeñas infraestructuras empresariales.
12.1 Seguridad en el perímetro de red
Tradicionalmente, las redes corporativas se diseñaban siguiendo un modelo conocido como seguridad perimetral.
En este modelo, la red interna se considera un entorno de confianza, mientras que el exterior, principalmente Internet, se considera un entorno hostil. Por este motivo, todo el tráfico que entra o sale de la organización debe pasar por un punto de control centralizado.
Este punto de control suele estar formado por uno o varios firewalls perimetrales, que aplican reglas de filtrado para determinar qué conexiones están permitidas y cuáles deben bloquearse.
En una arquitectura típica de seguridad perimetral encontramos tres zonas principales:
-
Red externa (WAN / Internet) Representa las redes que están fuera del control de la organización. Se considera una zona no confiable.
-
Zona desmilitarizada (DMZ) Es una red intermedia donde se ubican los servidores que deben ser accesibles desde Internet, como servidores web o de correo.
-
Red interna (LAN) Contiene los sistemas corporativos, estaciones de trabajo y servidores internos.
El firewall se encarga de controlar el tráfico entre estas zonas, permitiendo únicamente las comunicaciones necesarias para el funcionamiento de la organización.
12.2 Tipos de firewall
A lo largo del tiempo han surgido diferentes tipos de firewalls, que se diferencian principalmente por el nivel de análisis que realizan sobre el tráfico de red.
Packet Filtering Firewall
Los firewalls de filtrado de paquetes son la forma más básica de firewall.
Funcionan analizando los encabezados de los paquetes de red y aplicando reglas basadas en criterios como:
-
Dirección IP de origen.
-
Dirección IP de destino.
-
Protocolo utilizado.
-
Puerto de aplicación.
Este tipo de firewall no mantiene información sobre el estado de las conexiones, por lo que cada paquete se analiza de forma independiente.
Aunque son rápidos y sencillos, ofrecen un nivel de seguridad limitado.
Stateful Firewall
Los firewalls con inspección de estado (Stateful Inspection) representan una evolución respecto a los firewalls básicos.
Además de analizar los encabezados de los paquetes, estos dispositivos mantienen una tabla de estados con información sobre las conexiones activas.
Esto permite distinguir entre:
-
Conexiones legítimas iniciadas desde la red interna.
-
Intentos de conexión no solicitados desde el exterior.
Por ejemplo, si un usuario interno inicia una conexión hacia un servidor web en Internet, el firewall permitirá automáticamente el tráfico de respuesta asociado a esa conexión.
Este modelo proporciona un nivel de seguridad mucho mayor que el filtrado de paquetes tradicional.
NGFW (Next Generation Firewall)
Los Next Generation Firewalls (NGFW) representan la evolución más avanzada de los sistemas de filtrado de red.
Además de las funciones tradicionales de firewall, los NGFW integran características adicionales como:
-
Inspección profunda de paquetes (Deep Packet Inspection).
-
Detección de aplicaciones.
-
Prevención de intrusiones (IPS).
-
Filtrado de contenido.
-
Integración con sistemas de autenticación.
Estos dispositivos permiten aplicar políticas de seguridad mucho más complejas y adaptadas a las necesidades actuales de las organizaciones.
12.3 Router vs Firewall
En muchas redes, especialmente en entornos pequeños, los routers también pueden aplicar ciertas funciones de filtrado mediante listas de control de acceso (ACL).
Sin embargo, es importante comprender que un router y un firewall tienen objetivos distintos.
Router
Un router está diseñado principalmente para enrutar tráfico entre redes diferentes.
Sus funciones principales incluyen:
-
Determinar la mejor ruta para enviar paquetes.
-
Interconectar diferentes redes.
-
Realizar funciones básicas como NAT o DHCP.
Aunque los routers pueden aplicar ACL para filtrar tráfico, su función principal no es la seguridad.
Firewall
Un firewall está diseñado específicamente para controlar y proteger el tráfico de red.
Sus funciones incluyen:
-
Aplicar políticas de seguridad complejas.
-
Analizar el estado de las conexiones.
-
Registrar eventos de seguridad.
-
Detectar comportamientos sospechosos.
En infraestructuras modernas, el firewall suele situarse en el perímetro de la red, actuando como puerta de enlace entre la red interna y el exterior.
¿Cuándo usar cada uno?
En redes pequeñas o laboratorios es habitual que un router realice funciones básicas de filtrado.
Sin embargo, en entornos empresariales es recomendable utilizar firewalls dedicados, ya que ofrecen un nivel de control y seguridad mucho mayor.
12.4 Introducción a pfSense
pfSense es una plataforma de firewall de código abierto basada en el sistema operativo FreeBSD.
Está diseñada para funcionar como router y firewall avanzado, ofreciendo una amplia variedad de funciones de seguridad y administración de red.
pfSense es ampliamente utilizado en pequeñas y medianas empresas, entornos educativos y laboratorios de ciberseguridad.
Referencias:
-
Documentación oficial de pfSense (HTML). Netgate.
-
Documentación oficial de pfSense (PDF). Netgate.
Arquitectura
pfSense funciona como un dispositivo de red con múltiples interfaces.
Las más comunes son:
-
WAN Interfaz conectada a Internet o a una red externa.
-
LAN Interfaz conectada a la red interna de la organización.
Opcionalmente pueden configurarse interfaces adicionales para crear zonas como DMZ o redes internas adicionales.
Todo el tráfico que pasa entre estas interfaces es analizado por el firewall, que aplica las reglas de seguridad configuradas por el administrador.
Características
pfSense ofrece numerosas funcionalidades de red y seguridad, entre ellas:
-
Firewall con inspección de estado.
-
NAT y PAT.
-
Servidor DHCP.
-
VPN (IPsec, OpenVPN, WireGuard).
-
Sistema de monitorización y registro.
-
Interfaz de administración web.
Gracias a estas características, pfSense permite construir infraestructuras de red seguras sin necesidad de utilizar soluciones propietarias.
13. Laboratorios de diseño de redes seguras con pfSense
13.1 Configuración básica de pfSense como firewall perimetral
El objetivo principal de esta práctica es aprender a desplegar, configurar y asegurar perimetralmente una red de área local (LAN) utilizando pfSense como firewall de pasarela (Gateway) para proveer acceso seguro a Internet.
Topología de red
En este laboratorio emularemos una arquitectura de red básica de borde. La topología está compuesta por tres componentes fundamentales:
-
Red externa (WAN): Representada por el nodo
NAT, que simula la conexión a Internet y proporcionará una dirección IP de forma dinámica a nuestra interfaz externa. -
Firewall perimetral: Un dispositivo
pfSenseque actuará como enrutador y cortafuegos. -
Red interna (LAN): Compuesta por un switch de capa 2 y un equipo cliente con entorno gráfico y navegador Firefox, desde el cual se administrará el firewall y se probará la conectividad.
Despliegue e integración de pfSense en GNS3
Al igual que ocurre con los routers Cisco, GNS3 no incluye pfSense por defecto. Debemos importar su imagen o appliance para poder emularlo en nuestro servidor de GNS3 VM.
Recursos para obtener la imagen de pfSense:
-
Mirror con ISOs de pfSense. Dakota State University Mirror.
-
empty100G.qcow2. VM con un disco duro vacío de 100G.
Pasos a realizar
Paso 1: Despliegue de la infraestructura
-
Replica la topología mostrada en la figura anterior dentro de tu entorno de emulación (GNS3).
-
Inicia el nodo de pfSense y el cliente webterm.
Paso 2: Configuración inicial del firewall vía consola
-
Accede a la consola de pfSense y sigue el asistente de instalación.
-
Durante el proceso, asigna la interfaz
em0como WAN y la interfazem1como LAN.
Paso 3: Configuración del cliente y acceso web a pfSense
-
Configura el nodo
webtermpara que reciba una dirección IP por DHCP. -
Una vez que el cliente
webtermesté conectado a la red LAN podemos acceder a la interfaz web de pfSense para realizar la configuración inicial y el bastionado del firewall. -
Abre el navegador web en
webtermy accede a la URLhttps://192.168.1.1.
Paso 4: Configuración inicial de pfSense vía web
-
Completa el asistente de configuración inicial que aparecerá al entrar por primera vez a la interfaz web.
-
Hardening básico: Cambia la contraseña por defecto del usuario
admin, verifica que la configuración de la zona horaria sea correcta y actualiza los servidores DNS.
Paso 5: Verificación y pruebas
Para confirmar que la configuración básica y el enrutamiento se han aplicado correctamente, realiza las siguientes pruebas desde webterm:
-
Abre la terminal de
webtermy realiza unpinghacia un dominio externo, por ejemplowww.nasa.gov. -
Abre Firefox y navega por una página web externa.
El éxito en estas pruebas confirmará que el tráfico de salida está siendo correctamente enrutado y nateado (NAT) por pfSense hacia la red externa.
Asistente de configuración inicial
1. Inicio de sesión
Acceso inicial a la interfaz web de pfSense. Las credenciales por defecto son usuario admin y contraseña pfsense.
2. Asistente de configuración
Bienvenida al asistente de configuración inicial (Wizard), que guía el proceso básico de puesta en marcha.
3. Soporte de Netgate
Información sobre los servicios de soporte global ofrecidos por Netgate.
4. Información general del sistema
Configuración del nombre de host (pfSense) y el dominio de red local (home.arpa).
5. Configuración de servidores DNS
Asignación de servidores DNS primarios y secundarios (por ejemplo, los de Google 8.8.8.8 y Cloudflare 1.1.1.1).
6. Configuración de fecha y hora
Configuración del servidor NTP y selección de la zona horaria correspondiente (Europe/Madrid).
7. Configuración de la interfaz WAN
Configuración de la interfaz externa (WAN). En este laboratorio, se configura para obtener direccionamiento dinámico vía DHCP.
8. Configuración de la interfaz LAN
Definición de la dirección IP de gestión del firewall (192.168.1.1) y su máscara de subred.
9. Cambio de contraseña de administración
Establecimiento de una nueva contraseña robusta para el usuario administrador.
10. Aplicación de cambios
Confirmación y recarga de la nueva configuración aplicada durante el asistente.
11. Reglas de cortafuegos en la interfaz WAN
Visualización de las reglas por defecto en la interfaz WAN, que incluyen el bloqueo de redes privadas y reservadas.
12. Reglas de cortafuegos en la interfaz LAN
Reglas en la interfaz LAN que permiten por defecto todo el tráfico hacia cualquier destino (Default allow LAN to any rule).
13. Configuración de NAT de salida
Verificación del modo de NAT de salida, configurado por defecto de forma automática para permitir la navegación de los clientes internos.
14. Estado de las puertas de enlace (Gateways)
Monitorización del estado de la puerta de enlace predeterminada y conectividad de la interfaz WAN.
13.2 Configuración avanzada de pfSense como firewall perimetral
En este laboratorio profundizaremos en el diseño de una arquitectura de red segmentada utilizando VLANs (Virtual LANs) y el modelo Router-on-a-Stick con pfSense. La segmentación nos permite separar lógicamente los diferentes departamentos de una organización (Administración, Desarrollo, Marketing e Invitados), aplicando políticas de control de acceso específicas para cada uno de ellos y reduciendo significativamente la superficie de ataque ante un posible compromiso de seguridad.
Objetivos
-
Implementar el protocolo IEEE 802.1Q (VLAN tagging) sobre un enlace troncal entre pfSense y el switch central.
-
Configurar servicios DHCP independientes y aislados para cada segmento de red.
-
Establecer políticas de filtrado inter-VLAN mediante reglas de firewall en pfSense.
-
Garantizar el aislamiento de la red de Invitados (GUEST) respecto a los segmentos corporativos.
-
Configurar una gestión de administración centralizada accesible únicamente desde un segmento de red de confianza.
Topología de red
La infraestructura está compuesta por las siguientes zonas y nodos:
-
Zonas de red externa:
-
NAT: Nodo de salida a Internet.
-
R1: Router de borde que simula la conexión del ISP (Proveedor de Servicios de Internet).
-
-
Zona de seguridad perimetral:
-
pfSense: Actuando como firewall principal y gateway de las VLANs internas.
-
-
Segmentos de red interna (LAN):
-
VLAN 10 (ADMIN): Segmento de administración (Switch1) donde se ubica el nodo de gestión webterm-1. Red:
192.168.10.0/24. -
VLAN 20 (DEV): Segmento para el departamento de desarrollo (Switch2). Red:
192.168.20.0/24. -
VLAN 30 (MKT): Segmento para el departamento de marketing (Switch3). Red:
192.168.30.0/24. -
VLAN 40 (GUEST): Segmento aislado para invitados (Switch4). Red:
192.168.40.0/24.
-
Pasos a realizar
Paso 1: Configuración de la red externa (WAN)
El router R1 se sitúa en el perímetro exterior. Debes configurarlo para que sirva de enlace entre la nube NAT y la interfaz WAN del firewall.
-
En R1, configura la interfaz
f0/0para obtener IP dinámica vía DHCP desdeNAT. -
Configura la interfaz
f0/1con una dirección estática (p.ej.,10.0.0.1/30) hacia el firewall. -
En pfSense, configura la interfaz WAN (
em0) con la IP10.0.0.2/30y establece la IP deR1como su puerta de enlace predeterminada.
Paso 2: Configuración de VLANs en pfSense
Habilitaremos el etiquetado trunking en la interfaz física em1 de pfSense para que transporte el tráfico de los cuatro segmentos.
-
Accede a Interfaces > Assignments > VLANs y crea cuatro nuevas VLANs sobre el dispositivo
em1con los tags 10, 20, 30 y 40. -
Desde Interfaces > Assignments, añade cada VLAN como una nueva interfaz lógica.
-
Habilita y configura el direccionamiento IP estático para cada una en su rango correspondiente (p.ej.,
192.168.10.1,192.168.20.1, etc.).
Paso 3: Configuración del enlace troncal (Trunk) en el switch central
Para que el tráfico llegue correctamente a pfSense, el switch central (o multiport) debe identificar las etiquetas de las VLANs:
-
Configura el puerto
e0(conectado a pfSense) como modo Trunk. -
Configura los puertos de salida hacia cada switch de acceso (
e1,e2,e3,e4) como puertos de Acceso en sus respectivas VLANs (10, 20, 30 y 40).
|
Nota sobre el Switch Central en GNS3 Aunque el nodo Ethernet Switch genérico de GNS3 permite configurar de forma interna las VLANs, en entornos reales se utilizan switches gestionados de capa 2 o capa 3. Para una experiencia más realista y didáctica, se recomienda emplear un switch Cisco IOSvL2, que soporta protocolos estándar como Spanning Tree (STP) y herramientas avanzadas de seguridad en puertos. |
Paso 4: Implementación de políticas de seguridad y filtrado
Debes configurar las reglas de firewall para garantizar el cumplimiento de las siguientes políticas:
-
Salida a Internet: Todas las VLANs internas deben tener acceso a la red externa para navegación.
-
Aislamiento de la red de invitados (VLAN 40): La red GUEST debe tener acceso únicamente a Internet, cualquier comunicación hacia otras redes internas debe ser bloqueada.
-
Gestión de administración (VLAN 10): Permite desde esta red el acceso completo a todos los demás segmentos y a la interfaz web de gestión de pfSense.
-
Restricción de acceso a la GUI: Asegúrate de que el acceso a la administración web del firewall esté explícitamente denegado desde cualquier red que no sea la de administración (VLAN 10).
Paso 5: Verificación de conectividad y aislamiento
Realiza las siguientes comprobaciones para validar el correcto funcionamiento:
-
Verifica que webterm y el resto de VPCS reciben una configuración IP automática válida de su segmento correspondiente vía DHCP.
-
Desde un equipo de la VLAN 20, intenta realizar un
pinga Internet y a la red de administración. Confirma el éxito o bloqueo según las reglas aplicadas. -
Intenta acceder a la consola web de pfSense desde la red de invitados. El acceso debería ser rechazado por el firewall.
13.3 Proxy y control de navegación con pfSense
El objetivo de esta práctica es implementar un sistema de control y filtrado de contenidos web en nuestra red segmentada utilizando un Proxy. Un servidor proxy actúa como intermediario entre los equipos de la red local e Internet, lo que permite auditar el tráfico, mejorar el rendimiento mediante el uso de caché y, fundamentalmente, aplicar políticas de filtrado de URL.
En este laboratorio, configuraremos un Proxy Transparente. En este modo, el firewall intercepta automáticamente las peticiones web de los clientes y las redirige al proxy sin que el usuario tenga que realizar ninguna configuración manual en su navegador o sistema operativo.
Limitaciones modernas del uso de Proxy
Aunque los servicios de proxy han sido el estándar durante años, en la actualidad presentan desafíos significativos que debemos conocer desde una perspectiva de bastionado:
-
Cifrado HTTPS y TLS 1.3: La mayoría del tráfico web actual está cifrado. Para que un proxy pueda filtrar contenido por palabras clave o rutas, debe realizar una inspección SSL/MITM, lo que implica romper el cifrado de extremo a extremo, afectando a la privacidad y seguridad.
-
Gestión de certificados: El modo de inspección profunda requiere instalar un certificado raíz del firewall en todos los dispositivos de la red. Esto es inviable en redes de invitados (BYOD), ya que no tenemos control sobre sus terminales.
-
Complejidad y problemas con algunas aplicaciones: Muchos servicios modernos como banca, aplicaciones móviles, WebSockets, etc. detectan la interceptación del proxy y dejan de funcionar, obligando a mantener complejas listas de exclusión.
-
Rendimiento: Squid es un servicio pesado que consume una cantidad considerable de CPU y memoria RAM en comparación con otros métodos de filtrado.
|
Squid está oficialmente obsoleto en pfSense En la página oficial de pfSense podemos leer que los paquetes Squid, SquidGuard y Lightsquid están oficialmente obsoletos en pfSense Plus y pfSense CE.
|
Objetivos
-
Instalar y configurar los servicios Squid (Proxy) y SquidGuard (Filtrador).
-
Configurar el proxy en modo transparente para evitar la configuración en los clientes.
-
Definir políticas de filtrado para la VLAN 40 (GUEST), restringiendo el acceso a determinadas categorías de sitios web o URLs específicas.
-
Verificar que el filtrado funciona correctamente desde los clientes del segmento de invitados.
Topología de red
Se continuará utilizando la topología del laboratorio anterior (13.2 Configuración avanzada de pfSense), manteniendo el esquema de VLANs. El filtrado se aplicará específicamente sobre el tráfico de la VLAN 40 (GUEST).
Pasos a realizar
Paso 1: Instalación de paquetes de software
pfSense permite extender su funcionalidad mediante paquetes. Para esta práctica necesitamos instalar:
-
Accede a System > Package Manager > Available Packages.
-
Busca e instala el paquete squid.
-
Busca e instala el paquete squidGuard.
Paso 2: Configuración del almacenamiento en caché (Local Cache)
Antes de habilitar el servicio de proxy, pfSense requiere que se configure el almacenamiento en disco. Si no lo hacemos, el servicio mostrará un error y no se iniciará correctamente.
-
Accede a Services > Squid Proxy Server y ve a la pestaña Local Cache.
-
Hard Disk Cache Size: Define el tamaño de la caché en disco, por ejemplo,
100MB. -
Hard Disk Cache System: Asegúrate de que esté seleccionado un sistema de archivos, normalmente
ufs. -
Pulsa Save al final de la página.
Paso 3: Creación de una Autoridad de Certificación (CA) interna
Aunque no vayamos a instalar certificados en los clientes (gracias al modo Splice), pfSense requiere tener seleccionada una CA en Squid para habilitar la interceptación del tráfico HTTPS.
-
Accede a System > Certificates y ve a la pestaña Authorities.
-
Pulsa en + Add.
-
Descriptive name: Dale un nombre, por ejemplo:
CA_Proxy_Transparente. -
Method: Selecciona Create an internal Certificate Authority.
-
Rellena los campos básicos (Country, Organization, etc.) y pulsa Save.
Paso 4: Configuración básica de Squid (General Settings)
Con la caché y la CA listas ya podemos arrancar el servicio:
-
Accede a la pestaña General de Services > Squid Proxy Server.
-
En Squid General Settings, marca la opción Enable Squid Proxy.
-
Proxy Interface(s): Selecciona la interfaz correspondiente a la VLAN que queremos filtrar, en nuestro caso será la VLAN 40 (GUEST).
-
Transparent HTTP Proxy: Marca la opción Enable transparent mode to foward all request for destination port 80 to the proxy server.
-
Selecciona la interfaz donde se interceptará el trafico del proxy transparente.
Paso 5: Configuración de Squid para HTTPS (SSL Filtering)
Para que el proxy intercepte también el tráfico HTTPS de forma transparente es necesario activar la opción HTTPS/SSL Interception.
|
Filtrado HTTPS sin certificados (SNI Filtering) Para filtrar webs HTTPS sin instalar nada en los clientes, utilizaremos el modo Splice All. pfSense leerá el campo SNI (Server Name Indication) del saludo SSL/TLS, que contiene el nombre del dominio en texto plano antes de que se cifre la conexión.
|
-
En la misma pestaña General de Squid, busca la sección SSL Man In the Middle Filtering.
-
Activa la opción HTTPS/SSL Interception.
-
SSL/MITM Mode: Selecciona Splice All.
-
SSL Certificate Authority: Selecciona la CA que creaste en el paso 3, en nuestro caso le pusimos el nombre
CA_Proxy_Transparente. -
Ve al final de la página y pulsa Save. Ahora pfSense te permitirá guardar la configuración sin errores.
Paso 6: Configuración de SquidGuard (Filtrado de contenidos)
SquidGuard funciona en dos fases, primero creamos la lista de lo que queremos prohibir (Categoría) y luego damos la orden de bloqueo (ACL).
-
Accede a Services > SquidGuard Proxy Filter.
-
En la pestaña General Settings, ve a la sección General Options, marca Enable y pulsa Save.
-
Fase de lista (Categoría): Ve a la pestaña Target Categories. Crea una nueva categoría llamada
Denegadas. En el campo Domain List, escribe los dominios a bloquear, en nuestro caso serían:iescelia.org,instagram.comyyoutube.com. Pulsa Save. -
Fase de orden (ACL): Ve a la pestaña Common ACL. Despliega la sección Target Rules List. Verás que aparece tu categoría
Denegadas. Cambia su estado de---adeny. -
Asegúrate de que el acceso por defecto (Default Access) esté en
allow. Pulsa Save. -
Paso Crítico: Vuelve a la pestaña General Settings y pulsa el botón Apply (arriba a la derecha). Si no pulsas este botón, el filtro no entrará en funcionamiento.
Paso 7: Verificación y pruebas
-
Desde un cliente en la VLAN 40, intenta acceder a
https://iescelia.org,https://www.instagram.comyhttps://www.youtube.com. -
Verifica que el acceso es bloqueado por el firewall.
Cuestiones de investigación y diagnóstico
|
Importante: Limpieza de la caché del navegador Para que los resultados de las pruebas sean fiables (especialmente al cambiar entre protocolos como QUIC y TCP), es imprescindible realizar cada prueba en una ventana de incógnito nueva o limpiar la caché de datos de navegación del cliente. Los navegadores modernos tienden a recordar qué servidores soportan QUIC y seguirán intentando usarlo aunque hayamos modificado las reglas del firewall si no se refresca la sesión. |
-
Observación de comportamientos anómalos: Tras configurar el bloqueo en SquidGuard, realiza pruebas de acceso desde el cliente. ¿Se bloquean de la misma forma los dominios
iescelia.org,youtube.comeinstagram.com? ¿Hay alguno que no se puede bloquear? -
Diagnóstico con Wireshark: Realiza una captura de tráfico con Wireshark en la interfaz de red del cliente mientras recargas la página.
-
Filtra por la dirección IP del cliente. ¿Ves tráfico dirigido al puerto
443? -
¿Qué protocolo de transporte se está utilizando predominantemente: TCP o UDP?
-
En la columna “Protocol” de Wireshark, ¿aparece el término QUIC?
-
-
Investigación técnica sobre el protocolo QUIC: Investiga qué es el protocolo QUIC y su relación con HTTP/3.
-
¿Por qué un proxy tradicional como Squid que fue diseñado originalmente para TCP tiene dificultades para filtrar este tráfico?
-
¿Qué empresas u organizaciones impulsan principalmente el uso de QUIC en sus servicios web?
-
-
Análisis de la superficie de ataque: Si un navegador intenta usar QUIC y el firewall se lo impide o no lo entiende, ¿existe algún mecanismo de fallback o vuelta atrás? ¿A qué protocolo intentará recurrir el navegador para cargar la página si el tráfico UDP/443 falla?
-
Análisis de Logs en pfSense: Un administrador debe verificar los servicios. Accede a Services > Squid Proxy Server y busca la pestaña Real Time.
-
Realiza una petición a un sitio bloqueado y otra a uno permitido. ¿Cómo se registra cada una en el log? ¿Qué campos te permiten identificar si el acceso fue denegado por SquidGuard?
-
-
Propuesta de mitigación en pfSense: Si como administrador de red necesitas que Squid pueda filtrar todo el contenido HTTPS (vía SNI):
-
¿Qué regla de firewall podrías crear en pfSense para obligar a los navegadores a dejar de usar HTTP/3 y volver a HTTP/2 o TLS estándar? (Pista: tiene que ver con el puerto UDP 443).
-
Implementa dicha regla, reinicia el navegador y vuelve a intentar el acceso. ¿Qué ha cambiado en el comportamiento del filtrado?
-
13.4 Filtrado de contenido con pfBlockerNG
El objetivo de esta práctica es implementar un sistema de filtrado de contenido moderno y eficiente utilizando pfBlockerNG. A diferencia de Squid, pfBlockerNG no actúa como un proxy interceptor, sino que trabaja a nivel de DNS (DNSBL) y Filtrado de IPs. Esto permite bloquear publicidad, malware, telemetría y dominios maliciosos sin necesidad de romper el cifrado HTTPS ni instalar certificados en los clientes.
Además, pfBlockerNG permite aplicar políticas de GeoIP, bloqueando el tráfico desde o hacia países específicos, lo cual es una técnica fundamental de bastionado para reducir la superficie de ataque al limitar geográficamente los destinos y orígenes permitidos.
Objetivos
-
Instalar y configurar el paquete pfBlockerNG.
-
Configurar el filtrado de dominios (DNSBL) mediante listas de reputación pública.
-
Verificar el bloqueo de dominios y la monitorización de alertas en el dashboard.
Topología de red
Se seguirá utilizando la misma topología segmentada del laboratorio anterior (13.2). El filtrado se aplicará de forma global para proteger todos los segmentos internos (ADMIN, DEV, MKT y GUEST).
Pasos a realizar
|
En el anexo V de este documento puede encontrar cómo configurar pfBlockerNG en pfSense.
|
En este laboratorio, el alumnado deberá realizar las siguientes actividades para implementar el filtrado de contenido mediante pfBlockerNG:
Actividad 1: Instalación y despliegue de pfBlockerNG
Se debe localizar e instalar la versión estable del paquete pfBlockerNG utilizando el gestor de paquetes integrado en pfSense.
Actividad 2: Configuración inicial mediante el asistente (Wizard)
Tras la instalación, se deberá completar el asistente de configuración inicial para:
-
Definir las interfaces de red donde se aplicará el filtrado.
-
Configurar la IP Virtual (VIP) de pfBlockerNG para gestionar la visualización de dominios bloqueados (DNSBL) y servir un píxel transparente en lugar de bloquear de forma abrupta los dominios.
Actividad 3: Implementación de listas negras de DNS (DNSBL)
Deberá configurar el filtrado de dominios para cumplir con los siguientes requisitos:
-
Listas externas: Suscribirse y habilitar al menos una lista de reputación pública de confianza.
-
Filtrado personalizado: Crear un grupo de bloqueo manual y añadir los dominios
iescelia.org,instagram.comyyoutube.com. Al añadir los dominios en la lista se añadirán con un punto delante para filtrar el dominio y cualquier subdominio de este:-
.iescelia.org -
.instagram.com -
.youtube.com
-
-
Acción de bloqueo: Configurar el servicio para que las peticiones a estos dominios sean interceptadas por el servidor DNS de pfSense (Unbound).
-
Sincronización de cambios: Recuerda que después de añadir nuevos dominios o modificar listas, es obligatorio realizar un Update > Reload para que pfBlockerNG procese los cambios y actualice la base de datos de Unbound.
Actividad 4: Revisión y configuración de listas blancas de DNS (Whitelist)
Es fundamental asegurar que recursos críticos o dominios legítimos no sean bloqueados accidentalmente por las listas de reputación pública (falsos positivos). El alumnado deberá:
-
Identificar la sección de pfBlockerNG diseñada para gestionar excepciones de dominios.
-
Revisar la configuración para garantizar que ninguno de los dominios que NO queremos bloquear aparezca en restricciones, añadiendo un dominio de prueba legítimo a la lista blanca garantizando que siempre sea resuelto correctamente, incluso si apareciera en alguna de las listas negras activas.
-
Comprender el orden de prioridad que aplica pfBlockerNG cuando un dominio está presente tanto en una blacklist como en la whitelist.
-
Después de configurar la lista blanca, es necesario aplicar los cambios en pfBlockerNG para que la lista blanca sea efectiva. Para ello, deberá realizar un Update > Reload para que pfBlockerNG procese los cambios y actualice la base de datos de Unbound.
|
Importante En la actividad anterior se pide bloquear el dominio |
youtube.com de esta lista para poder bloquearlo.Actividad 5: Prevención de evasión del filtrado DNS
Para garantizar la eficacia del filtrado, el alumnado deberá configurar una redirección transparente que impida a los usuarios evadir las restricciones mediante el uso de servidores DNS externos como 8.8.8.8 o 1.1.1.1. Deberá realizar una configuración de NAT Port Forward que cumpla los siguientes requisitos:
-
Interceptación de protocolos: Configurar la regla en la interfaz LAN para capturar el tráfico DNS tanto en TCP como en UDP.
-
Lógica de destino: Aplicar la opción Invert match sobre la dirección de la interfaz LAN en el puerto 53. El objetivo es que la regla capture únicamente las peticiones DNS cuyo destino NO sea el propio firewall.
-
Redirección forzosa: Establecer la IP de redirección a la dirección de bucle local 127.0.0.1 y el puerto al 53, delegando la resolución final al servicio Unbound.
-
Persistencia y filtrado: Asegurar la creación automática de la regla de filtrado asociada para permitir el flujo del tráfico redireccionado.
Con esta configuración, cualquier intento de consulta a un DNS externo será interceptado silenciosamente por pfSense, el cual responderá aplicando las políticas de bloqueo de pfBlockerNG.
Actividad 6: Sincronización, verificación y diagnóstico
Para finalizar el laboratorio, se deberán realizar las siguientes tareas de mantenimiento y comprobación:
-
Sincronización: Forzar la descarga y procesamiento de todas las listas mediante la pestaña Update con la opción Reload y seleccionando All.
-
Pruebas de resolución: Desde la terminal del cliente, ejecuta
nslookup youtube.comoping youtube.com. Verifica que la respuesta sea la dirección VIP configurada, en nuestro caso sería10.10.10.1y no la IP real de Google. -
Pruebas de navegación: Intenta acceder a los dominios bloqueados y verifica el comportamiento del navegador.
-
Auditoría de logs: Analizar la pestaña Alerts para documentar los bloqueos producidos durante las pruebas.
|
Limpieza de caché DNS Si el bloqueo no parece aplicarse de inmediato en el navegador, abre una terminal en el cliente y limpia la caché DNS. En sistemas Linux/Webterm suele bastar con reiniciar el navegador o usar una ventana de incógnito, pero en Windows deberías usar |
youtube.com con el comando ping
youtube.com
Cuestiones de investigación y diagnóstico
-
Comparativa Técnica. ¿En qué se diferencia fundamentalmente el método de filtrado de pfBlockerNG (DNSBL) del método utilizado por el Proxy Squid en el laboratorio anterior? Indica al menos dos ventajas y dos desventajas de cada enfoque.
-
Impacto en el usuario y HTTPS. Cuando pfBlockerNG bloquea un dominio de publicidad, ¿qué recibe realmente el navegador del cliente? Si intentas acceder a una web bloqueada que utiliza HTTPS (como Instagram), ¿qué error o aviso muestra el navegador y por qué ocurre esto?
-
Evasión mediante DoH (DNS over HTTPS). Investiga qué es el protocolo DoH y por qué supone un reto para el filtrado tradicional basado en DNS como el que acabamos de configurar. ¿Podría la redirección de NAT Port Forward al puerto 53 (UDP/TCP) interceptar el tráfico DNS si el navegador utiliza DoH?
-
Monitorización de riesgos. Accede a los logs en Alerts. ¿Cuál es la diferencia entre un bloqueo de tipo “Deny” en la pestaña IP y un bloqueo en la pestaña DNSBL? ¿Qué información adicional nos aporta el filtrado por IP que no tenemos en el filtrado por DNS?
Recursos útiles para esta práctica
-
Estudio e implementación de un Firewall DNS. Carlos Villa Ferrer.
-
Implementación y Análisis de los Mecanismos de Seguridad de DNS. Matías Pardo Fernández Henarejos.
13.5 IDS/IPS con pfSense (Snort)
El objetivo de esta práctica es utilizar Snort para implementar un sistema de detección de intrusiones (IDS) y un sistema de prevención de intrusiones (IPS).
Snort es uno de los motores de inspección profunda de paquetes (DPI) más veteranos y utilizados en el mundo de la ciberseguridad. Su funcionamiento se basa en el análisis de firmas para identificar patrones de tráfico malicioso, como ataques de fuerza bruta, escaneos de puertos o intentos de explotación de vulnerabilidades.
En pfSense, Snort se integra como un paquete que permite monitorizar interfaces específicas y tomar acciones automáticas de bloqueo ante amenazas detectadas.
Pasos a realizar
En este laboratorio, deberá configurar Snort para actuar como la primera línea de defensa ante ataques dirigidos al perímetro:
Actividad 1: Instalación y actualización de firmas
Se debe instalar el paquete Snort y configurar el sistema de descarga de reglas. Se recomienda habilitar al menos las reglas gratuitas de Snort VRT y las de Emerging Threats (ET) Open.
Para poder descargar las reglas de Snort VRT, es necesario registrarse en la página web de Snort y obtener una clave (Snort Oinkmaster Code).
snort en pfSense.
Una vez que hemos configurado la descarga de reglas, debemos descargar las reglas desde la pestaña Updates.
Cuando el proceso de descarga haya finalizado nos aparecerá en la interfaz que la operación se ha realizado con éxio, como muestra la siguiente imagen.
Actividad 2: Configuración del sensor en la interfaz WAN
Configurar un sensor de monitorización sobre la interfaz WAN. El alumnado deberá decidir qué modo de inspección es el más adecuado para el de escaneos externos.
Actividad 3: Selección de categorías y políticas de reglas
Activar un conjunto de reglas equilibrado que permita detectar:
-
Escaneos de puertos y reconocimiento.
-
emerging-scan.rules -
snort_indicator-scan.rules
-
-
Intentos de explotación de vulnerabilidades conocidas (Exploits).
-
emerging-exploit.rules -
snort_exploit-kit.rules -
snort_indicator-shellcode.rules -
snort_server-webapp.rules
-
-
Tráfico de botnets y malware.
-
emerging-botcc.rules -
emerging-compromised.rules -
emerging-malware.rules -
snort_botcc.rules -
snort_compromised.rules -
snort_malware.rules
-
Además de las categorías, es necesario configurar los preprocesadores en la pestaña WAN Preprocs. Estos componentes son los encargados de normalizar el tráfico y detectar comportamientos como los escaneos de puertos antes de aplicar las reglas de firmas.
|
Importante Para que la detección de escaneos de puertos (Actividad 4) funcione correctamente, debe asegurarse de habilitar el preprocesador sfPortscan (Portscan Detection) en la pestaña WAN Preprocs. También se recomienda activar Auto Rule Disable para evitar errores si alguna regla depende de un preprocesador no habilitado. |
Actividad 4: Detección y Análisis (Modo IDS)
Una vez descargadas las reglas y configurados los preprocesadores, el sensor estará listo para monitorizar el tráfico.
Antes de iniciar el análisis, deberá iniciar la interfaz que hemos configurado previamente. Si la interfaz no se inicia, Snort no podrá monitorizar el tráfico y no generará alertas.
Para verificar que la configuración es correcta y que el sistema es capaz de detectar actividades maliciosas, se deben realizar pruebas de intrusión controladas. Puede utilizar un nodo Kali Linux para realizar escaneos con nmap desde la red externa, y verificar que Snort genera las alertas correspondientes en la pestaña Alerts.
nmap
Actividad 5: Bloqueo automático (Modo IPS)
Configurar Snort para que, además de detectar, bloquee automáticamente las direcciones IP que generen alertas de alta criticidad, monitorizando cómo estas IP aparecen en la lista de Blocked hosts.
En la pestaña Snort Interfaces > WAN Settings está la opción de activar el modo IPS en la sección Block Settings.

Cuestiones de investigación y diagnóstico
-
Modos de operación: ¿Qué diferencia existe entre el modo IDS (Detección) y el modo IPS (Prevención)? ¿Qué riesgos asume un administrador al activar el bloqueo automático de tráfico?
-
Falsos Positivos: Identifica al menos una alerta generada durante las pruebas que no suponga una amenaza real. ¿Cómo podrías añadir esa regla a una lista de supresión (Suppression List) para evitar ruido en los logs?
-
Orden de inspección: En la arquitectura de pfSense, ¿Snort procesa el tráfico antes o después de las reglas del firewall? ¿Por qué es importante conocer este orden para el bastionado?
Recursos útiles para esta práctica
-
Diseño e implementación de una infraestructura de red basada en pfSense. Carlos Javier Sigut Marrero.
-
Implementación de una plataforma de respuesta a incidentes de seguridad. Víctor Juidias Rodríguez.
-
Sistema de detección y prevención de intrusos: una taxonomía experimental basada en código abierto orientada a la industria 4.0. Julio César Gómez Castaño
-
Diseño e implementación de un banco de pruebas para simulación en GNS3. Álvaro Adrián Manzano Angulo.
-
Detección de intrusiones con Snort. Francisco de Haro Bermejo.
-
Evaluación de sistemas de detección de amenazas: Snort y Suricata. Ainhoa Veramendi.
-
Análisis de la capacidad de detección de ataques en red del IDS Snort bajo la matriz MITRE ATT&CK mediante Caldera. Javier Fructuoso Martín.
-
Implementación de un sistema de detección de intrusos IDS mediante la inspección del tráfico a través de la red. Antonio Suárez Bono.
-
Análisis de la capacidad de detección de ataques en red mediante los IDS Snort y FortiGate. Javier García Borja.
13.6 IDS/IPS con pfSense (Suricata)
En esta práctica exploraremos el uso de Suricata como alternativa moderna a Snort para la detección y prevención de intrusiones en nuestra red segmentada.
A diferencia de las versiones tradicionales de Snort, Suricata fue diseñado desde su origen para ser multihilo (multithreading), lo que le permite procesar grandes volúmenes de tráfico de forma mucho más eficiente en hardware multinúcleo.
Además de la detección por firmas, Suricata destaca por su capacidad de realizar un análisis detallado del tráfico de aplicación y su excelente soporte para la monitorización de seguridad de red (NSM).
Pasos a realizar
El objetivo de este laboratorio es desplegar Suricata para aprovechar sus capacidades de alto rendimiento y análisis de protocolos modernos:
Actividad 1: Instalación y suscripción a reglas
El primer paso para utilizar Suricata es instalar el paquete y configurar las fuentes desde las cuales descargará las reglas de detección. Siga estos pasos:
-
Acceda al menú principal de pfSense y vaya a System > Package Manager.
-
Seleccione la pestaña Available Packages.
-
Utilice el buscador para localizar el paquete suricata y pulse sobre el botón Install. Confirme la instalación y espere a que el proceso termine con éxito.
Una vez completada la instalación, debemos configurar de dónde obtendrá Suricata sus reglas de detección de amenazas.
-
Acceda al menú Services > Suricata.
-
Seleccione la pestaña Global Settings.
-
En la sección Please Choose The Type Of Rules You Wish To Download active la casilla Install ETOpen Emerging Threats rules para habilitar la descarga de las reglas abiertas y gratuitas de Emerging Threats.
-
Opcionalmente, en la sección Rules Update Settings puede ajustar el intervalo de actualización en la opción Update Interval.
-
Pulse Save para aplicar los cambios.
-
A continuación, acceda a la pestaña Updates y pulse el botón Update para forzar la descarga inicial de las reglas.
Actividad 2: Configuración de la monitorización multihilo
Configurar Suricata sobre la interfaz LAN. El alumnado deberá ajustar los parámetros de rendimiento para aprovechar las capacidades multihilo del motor.
-
Acceda a Services > Suricata y seleccione la pestaña Interface Settings.
-
En el desplegable Interface seleccione la interfaz LAN y pulse el botón Add.
-
Configure los parámetros de rendimiento para aprovechar las capacidades multihilo del motor. En la sección Performance and Detection Engine Settings seleccione Workers en el apartado Run Mode. Esto permitirá que Suricata utilice múltiples hilos de procesamiento para analizar el tráfico de red.
-
Pulse Save para aplicar los cambios.
Actividad 3: Logging de protocolos de aplicación
Habilitar el registro detallado de protocolos (HTTP, DNS, TLS) y verificar cómo Suricata es capaz de extraer metadatos de las conexiones, como los nombres de los certificados SSL o las cabeceras HTTP.
-
Acceda a Services > Suricata y seleccione la pestaña Interfaces.
-
En la columna Action de la fila de la interfaz LAN que hemos añadido en el paso anterior, pulse el icono de lápiz para editar su configuración. Asegúrese de encontrarse en la subpestaña LAN Settings, que es la que se abre por defecto al editar la configuración de una interfaz.
-
Navegue hasta la sección EVE Output Settings y active la opción EVE JSON log. Al marcarla, le aparecerán las opciones de configuración de los eventos que puede registrar en los archivos de log.
|
EVE (Extensible Event Format) EVE es un formato de salida introducido por Suricata que registra las alertas y el análisis detallado del tráfico de red (peticiones HTTP, consultas DNS, metadatos TLS, etc.) utilizando JSON (JavaScript Object Notation). Este formato está diseñado específicamente para ser ingerido y procesado fácilmente por herramientas modernas de análisis de logs y SIEMs (como Elastic Stack, Splunk o Wazuh), permitiendo a los analistas indexar y buscar eventos de seguridad de forma muy eficiente. |
-
En la sección EVE Logged Traffic podemos habilitar el registro de diferentes protocolos de aplicación. Dejaremos los protocolos que aparece seleccionados por defecto.
-
Existen más opciones de configuración, pero en esta práctica dejaremos los valores que aparecen por defecto.
-
Pulse Save para aplicar los cambios.
-
Vuelva a la pestaña Interfaces dentro del menú principal de Suricata. En la columna Status, pulse sobre el icono de inicio correspondiente a la interfaz LAN. Espere unos segundos hasta que aparezca un tick verde, lo que indica que el proceso de Suricata ha arrancado correctamente y ya está analizando el tráfico en esa red.
-
En la pestaña Logs View puede seleccionar la interfaz y el log que desea ver. Puede consultar el contenido del archivo eve.json para ver los eventos que se han generado.
Actividad 4: Configuración de IPS (Inline Mode)
En esta actividad configuraremos Suricata para que funcione de forma activa como un Sistema de Prevención de Intrusiones (IPS) utilizando el Modo Inline (Netmap). Este modo es mucho más rápido y eficiente que el modo tradicional (Legacy Mode), ya que permite a Suricata interceptar y descartar los paquetes a nivel de tarjeta de red antes de que lleguen a las tablas del firewall de pfSense.
Siga estos pasos para habilitar el modo IPS:
-
Acceda a Services > Suricata y seleccione la pestaña Interfaces.
-
Si el servicio de la interfaz LAN está en ejecución, debe detenerlo primero pulsando sobre el icono de detener (Stop) en la columna Status.
-
Pulse el icono de lápiz para editar la configuración de la interfaz LAN.
-
Asegúrese de encontrarse en la subpestaña LAN Settings y desplácese hacia abajo hasta encontrar la sección Alert and Block Settings.
-
Active la casilla Block Offenders para habilitar la capacidad de bloqueo.
-
En la opción IPS Mode, seleccione Inline Mode en el menú desplegable.
-
Vaya al final de la página y pulse Save para guardar la configuración.
Para que el modo Inline realmente bloquee el tráfico, las firmas de Suricata deben estar configuradas con la acción Drop (descartar) en lugar de Alert (alertar). Como ha avisado pfSense, esto no es automático para las reglas ET Open.
-
En la pestaña LAN Categories, marque las casillas de las categorías de las que desee protegerse, por ejemplo:
emerging-malware.rules,emerging-scan.rulesyemerging-exploit.rules. -
Vaya al final de la página y pulse Save.
-
A continuación, diríjase a la subpestaña LAN Rules.
-
En la sección Available Rule Categories, elija una de las categorías que acaba de activar, por ejemplo,
emerging-scan.rules. La página se recargará automáticamente para cargar todas las firmas en la parte inferior.
emerging-scan.rules-
Desplácese hacia abajo hasta ver la lista de reglas. Para cambiar la acción de una regla a bloqueo, tiene que pulsar sobre el icono de la columna de acción de la regla específica que desee bloquear. La acción por defecto suele ser Alert. Cuando pulse sobre ella, el estado cambiará visualmente a Drop.
Vamos a configurar como Drop únicamente la firma ET SCAN Possible Nmap User-Agent Observed. Lo que estamos diciendo con esto es que cuando Suricata detecte un escaneo de Nmap intentando adivinar el sistema operativo, no solo genere la alerta correspondiente, sino que además bloquee de forma activa ese tráfico descartando los paquetes.
-
Aplicamos la configuración pulsando el botón Apply Changes que aparece en la parte superior de la pantalla.
-
Finalmente, vuelva a la pestaña principal Interfaces y pulse el icono de Play para iniciar de nuevo el servicio en la interfaz LAN.
Actividad 5: Análisis comparativo de alertas
El objetivo final de este laboratorio es comprobar empíricamente el funcionamiento del IPS en modo Inline y comparar la información de las alertas generadas por Suricata frente a las que obtuvimos en Snort.
Siga estos pasos:
-
Abra una consola en uno de los clientes de la red, por ejemplo, un nodo Webterm o un Kali Linux.
-
Ejecute un escaneo agresivo con el comando
nmap -A <IP_DESTINO>contra el firewall o contra otro dispositivo de otra VLAN para disparar la firma que acabamos de configurar como Drop:
nmap -A contra la interfaz LAN del firewall-
Observe el comportamiento del comando. Al estar el IPS actuando en línea y descartando los paquetes de sondeo del SO, notará que el escaneo falla, se bloquea o tarda muchísimo más de lo normal en completarse.
-
Vuelva a la interfaz web de pfSense y acceda a Services > Suricata > Alerts.
-
Busque la alerta generada por ET SCAN Possible Nmap User-Agent Observed. Compruebe los detalles de la misma (IP origen, puerto, SID de la firma). En la columna de acción, debería visualizarse un icono indicando que el paquete fue bloqueado (Drop).
-
Navegue hasta la pestaña Blocks. Observará que la tabla aparece vacía. La propia interfaz le informa de que, en modo Inline, los bloqueos no se registran aquí: las IPs bloqueadas no se añaden a las tablas tradicionales del cortafuegos, sino que los paquetes se descartan silenciosamente a nivel de tarjeta de red. Para ver los bloqueos realizados, debe volver a la pestaña Alerts y buscar las filas resaltadas.
-
Para terminar, acceda a la pestaña Logs View, seleccione su interfaz LAN y el archivo
eve.json. Analice visualmente uno de los registros JSON y compare su nivel de detalle, metadatos y estructura frente a los logs de texto plano tradicionales que generaba Snort.
|
Incompatibilidad del modo Inline (Netmap) con adaptadores Intel e1000 en GNS3 Si al activar el modo Inline pierde por completo la conexión con la interfaz web de pfSense y en la consola aparecen mensajes de error de netmap, está sufriendo un bug de incompatibilidad entre el framework Netmap y las tarjetas de red emuladas Intel PRO/1000 ( Si desea usar Inline Mode, apague pfSense en GNS3, edite su configuración de red y cambie el tipo de adaptador de |
Cuestiones de investigación y diagnóstico
-
Rendimiento: ¿Por qué se considera que Suricata escala mejor que Snort en entornos con gran volumen de tráfico y procesadores multinúcleo?
-
Visibilidad TLS: ¿Qué información puede obtener Suricata de una conexión HTTPS sin necesidad de romper el cifrado mediante MITM? (Pista: inspección del campo SNI y certificados).
-
Modo Inline vs Legacy: Describe las ventajas funcionales de utilizar el modo Inline (Netmap) sobre el modo tradicional (Legacy Mode) basado en bloqueos de tabla de pfSense.
Recursos útiles para esta práctica
-
Implementación de un sistema de detección de intrusos IDS mediante la inspección del tráfico a través de la red. Miguel Ordóñez Sánchez.
-
Diseño e implementación de un banco de pruebas para simulación en GNS3. Álvaro Adrián Manzano Angulo.
20. Solución de problemas frecuentes
20.1 VNC
En algunos casos tendrá que conectarse por VNC a alguno de los dispositivos virtuales de su laboratorio para acceder a su consola gráfica. Deberá tener instalado un visor de VNC en su ordenador para poder hacerlo.
En Linux, puede utilizar TigerVNC. Para instalarlo, ejecute el siguiente comando:
sudo apt install tigervnc-viewer
En Windows puede utilizar TightVNC.
20.2 uBridge
Error
Error while creating node from template: uBridge is not available, path doesn't exist, or you just installed GNS3 and need to restart your user session to refresh user permissions.
Solución
GNS3 necesita permisos especiales de red en tu sistema operativo físico para poder crear los “cables virtuales” (túneles uBridge) que conectan VMware con GNS3.
La solución detallada con todos los comandos necesarios la puedes encontrar en el apartado 4.1.2 Preparación del entorno host en Linux de esta guía.
|
Ejecute la utilidad de diagnóstico integrada de GNS3, GNS3 Doctor, para verificar que uBridge tiene los permisos correctos. Puedes acceder a esta herramienta desde el menú superior del cliente GUI: Help > GNS3 Doctor. Si todo está bien, verás un mensaje de éxito en la sección diciendo: Check if ubridge has the correct permission. OK. |
20.3 El proyecto aparece vacío al abrirlo en GNS3
Error
Al abrir un proyecto que ya había sido creado previamente, la topología en GNS3 aparece completamente vacía, sin ningún dispositivo.
Causa
El motivo es que en la máquina virtual de GNS3 (GNS3 VM) existe algún contenedor creado con el mismo nombre que el contenedor que tiene que crear el proyecto. GNS3 detecta el conflicto de nombres y no puede cargar el dispositivo, lo que resulta en una topología vacía.
Para confirmar cuál es el motivo del error, podemos consultar los archivos de log de la máquina virtual GNS3 VM. Para ello, abrimos la consola de la GNS3 VM y seleccionamos la opción de Log. Show the GNS3 server log.
Si en el archivo de log aparece un mensaje similar al siguiente, es que existe un contenedor con el mismo nombre que el contenedor que tiene que crear el proyecto:
Solución
Para solucionar este problema, debe eliminar el contenedor o contenedores en conflicto dentro de la GNS3 VM.
-
Acceda a la consola de la GNS3 VM a través de la terminal del hipervisor o por SSH.
-
Obtenemos un listado de todos los contenedores existentes para identificar el conflicto:
docker ps -a
Figura 97. Obtenemos un listado de todos los contenedores existentes
-
Elimine el contenedor que tiene el mismo nombre que el dispositivo de su proyecto:
docker rm <ID_O_NOMBRE_DEL_CONTENEDOR>
Figura 98. Eliminamos los contenedores que están provocando el error
-
Vuelva a abrir el proyecto en GNS3. Ahora debería cargar la topología correctamente.
21. Videos sobre GNS3
-
GNS3: Start here if you are new to GNS3. David Bombal.
-
GNS3 2.2. David Bombal.
-
GNS3 Windows. David Bombal.
-
CCNP Labs: GNS3 Labs for the CCNP ROUTE, CCNP SWITCH. David Bombal.
22. Referencias
Conocimientos básicos
-
Modelo OSI. Wikipedia.
-
Enrutamiento estático. Wikipedia.
-
Enrutamiento dinámico. Wikipedia.
-
CIDR. Wikipedia.
-
Subnetting. Wikipedia.
-
Proxy. Wikipedia.
GNS3
-
Montar Laboratorio Virtual con GNS3 VM en Proxmox. Video de Roberto Murillo.
-
Tutoriales sobre redes. Repositorio en GitLab. Facultad de Ingeniería UNRC.
-
Diseño e implementación de un banco de pruebas para simulación en GNS3. Álvaro Adrián Manzano Angulo.
-
Virtualización de las prácticas de Redes mediante GNS3 y Docker. Juan Carlos Fabero Jiménez.
-
Creando un laboratorio de Pentesting con GNS3 y Docker. DragonJAR.
-
Simulación de ciber-ataques con GNS3 para validar la robustez de protocolos industriales. Angelo Gorgone Carvajal.
-
Simulador de redes GNS3: estudio, pruebas con prácticas y propuesta de uso. Manuel Alejandro Ponce Monterrosas.
-
Laboratorio de Pentesting con GNS3. Ander Martín Herrera.
pfSense
-
Documentación oficial de pfSense (HTML). Netgate.
-
Documentación oficial de pfSense (PDF). Netgate.
-
Squid. Netgate.
-
pfBlocker. Netgate.
-
DNSBL. Wikipedia.
-
Rematando con pfBlockerNG en pfSense. Lobo Brothers.
-
pfSense pfBlockerNG configuration guide. nguvu.org
-
Tutorial pfsense and pfBlockerNG (Video). Lawrence Systems.
-
Pfsense PfblockerNG Paso a Paso (Video 2024). Pedro Moreno.
23. Licencia
Licencia CC BY-NC-ND 4.0
Esta página forma parte del curso Bastionado de Redes y Sistemas © 2026 de José Juan Sánchez Hernández y su contenido se distribuye bajo una licencia Creative Commons Attribution-NonCommercial-NoDerivatives 4.0 International.
Esta licencia exige que quienes reutilicen el material otorguen el debido crédito al autor. Permite copiar y redistribuir el material en cualquier medio o formato, únicamente en su forma original, y solo para fines no comerciales.
